HOME   LIST
‹–   –›

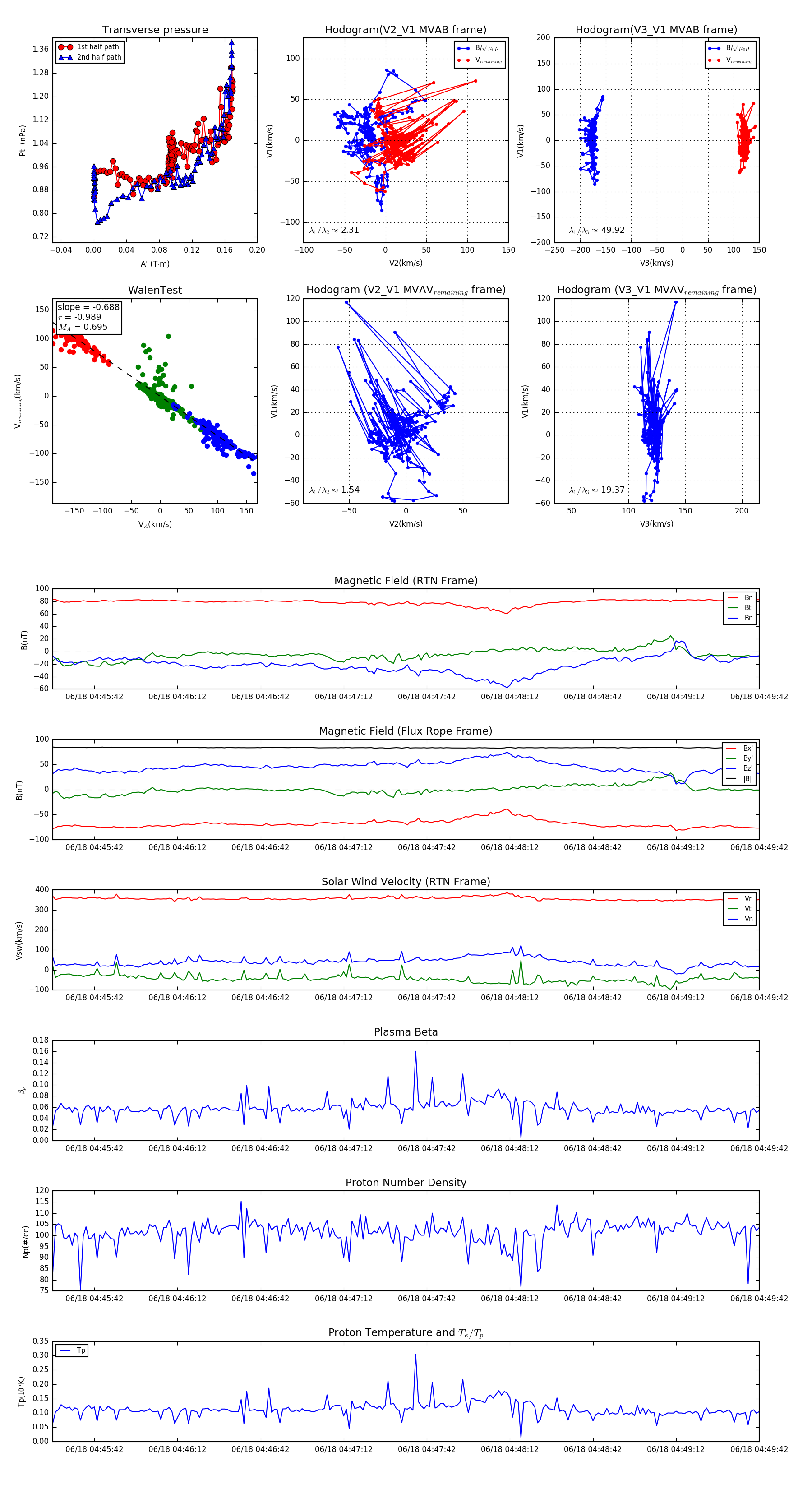
Flux Rope in 2023

Flux Rope Event 2023-06-18 04:45:27 ~ 2023-06-18 04:49:42 (256 seconds)


plot