HOME   LIST
‹–   –›

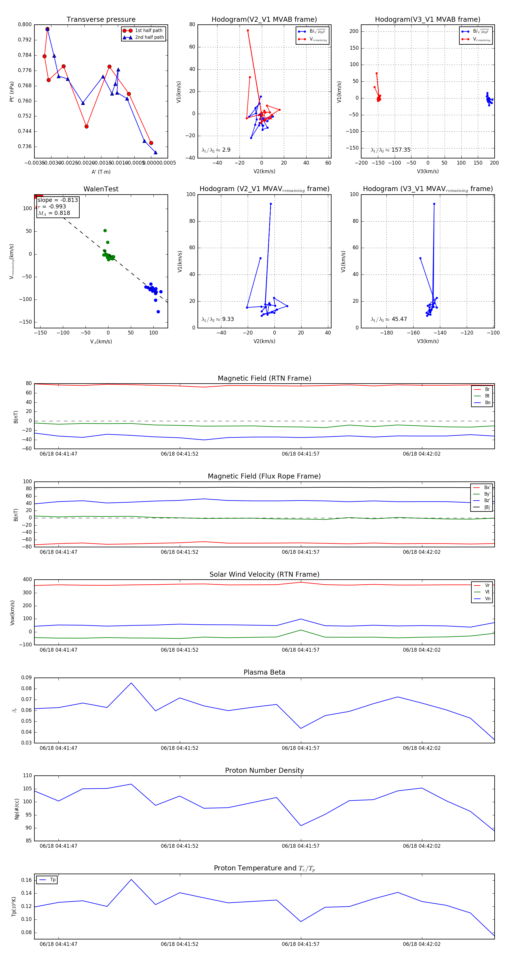
Flux Rope in 2023

Flux Rope Event 2023-06-18 04:41:46 ~ 2023-06-18 04:42:05 (20 seconds)


plot