HOME   LIST
‹–   –›

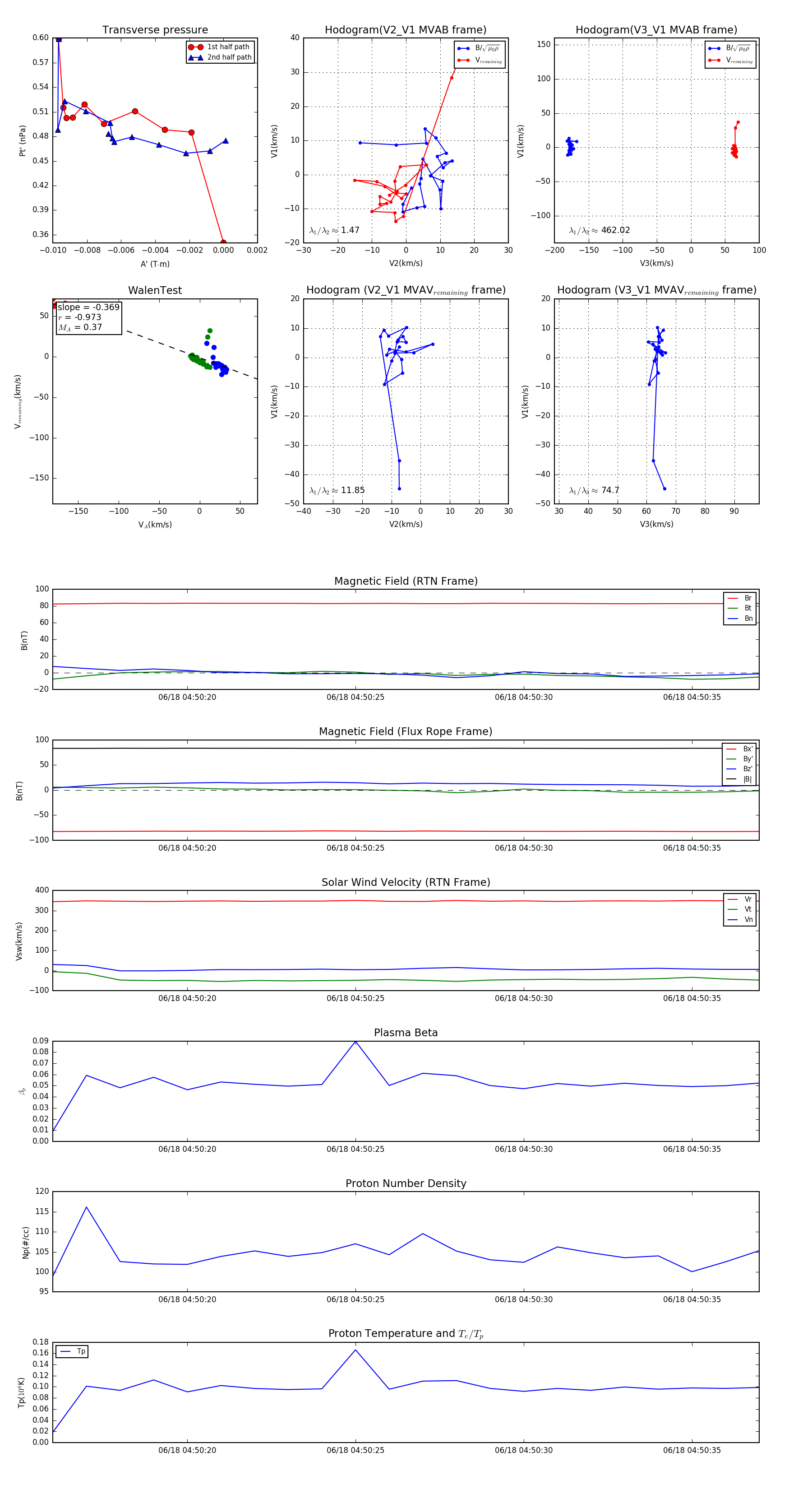
Flux Rope in 2023

Flux Rope Event 2023-06-18 04:50:16 ~ 2023-06-18 04:50:37 (22 seconds)


plot