HOME   LIST
‹–   –›

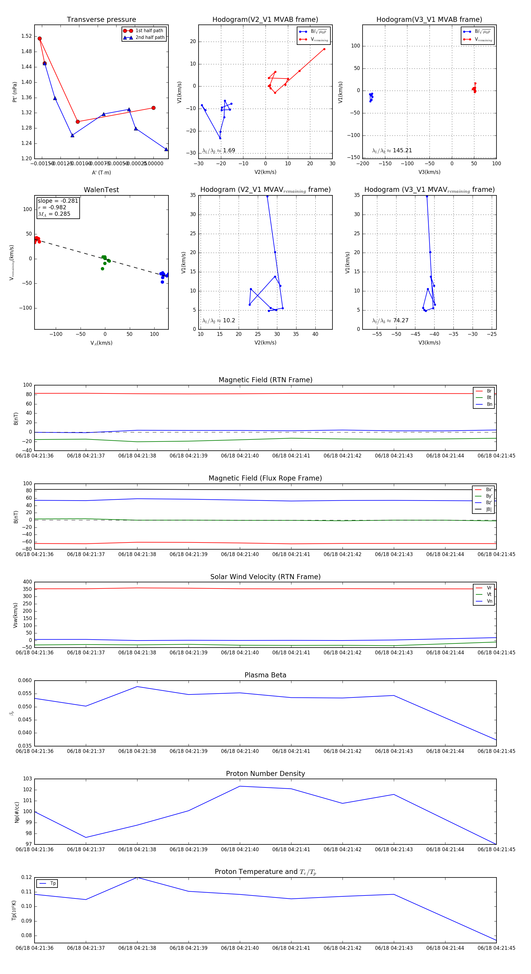
Flux Rope in 2023

Flux Rope Event 2023-06-18 04:21:36 ~ 2023-06-18 04:21:45 (10 seconds)


plot