HOME   LIST
‹–   –›

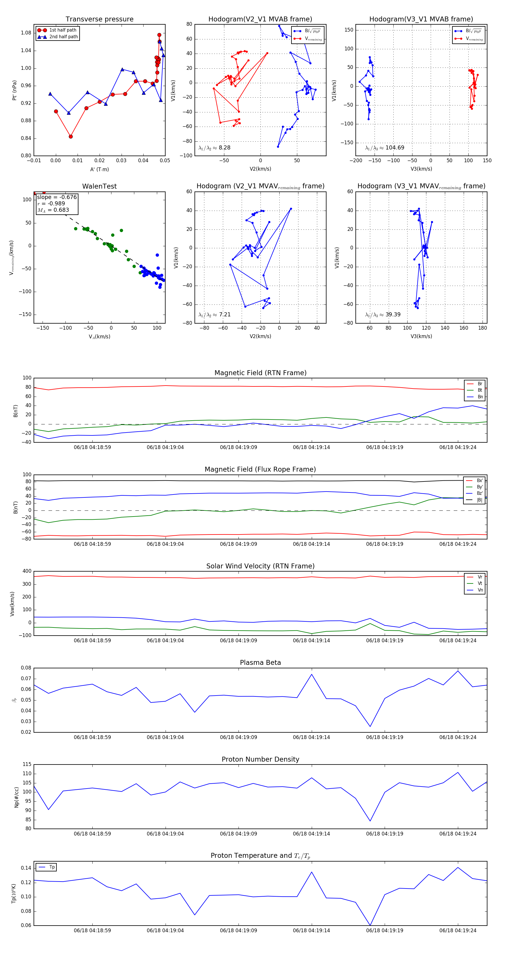
Flux Rope in 2023

Flux Rope Event 2023-06-18 04:18:55 ~ 2023-06-18 04:19:26 (32 seconds)


plot