HOME   LIST
‹–   –›

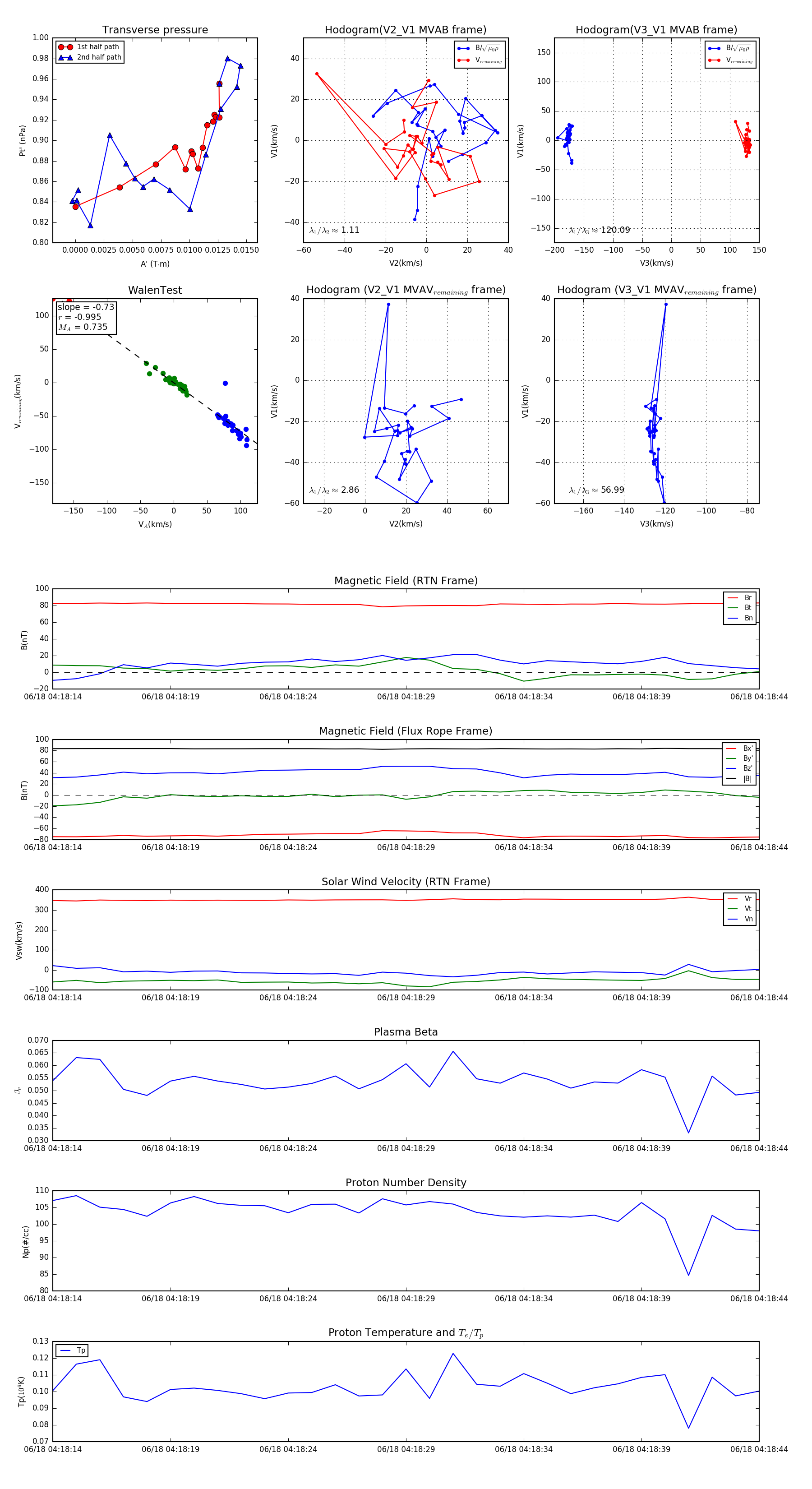
Flux Rope in 2023

Flux Rope Event 2023-06-18 04:18:14 ~ 2023-06-18 04:18:44 (31 seconds)


plot