HOME   LIST
‹–   –›

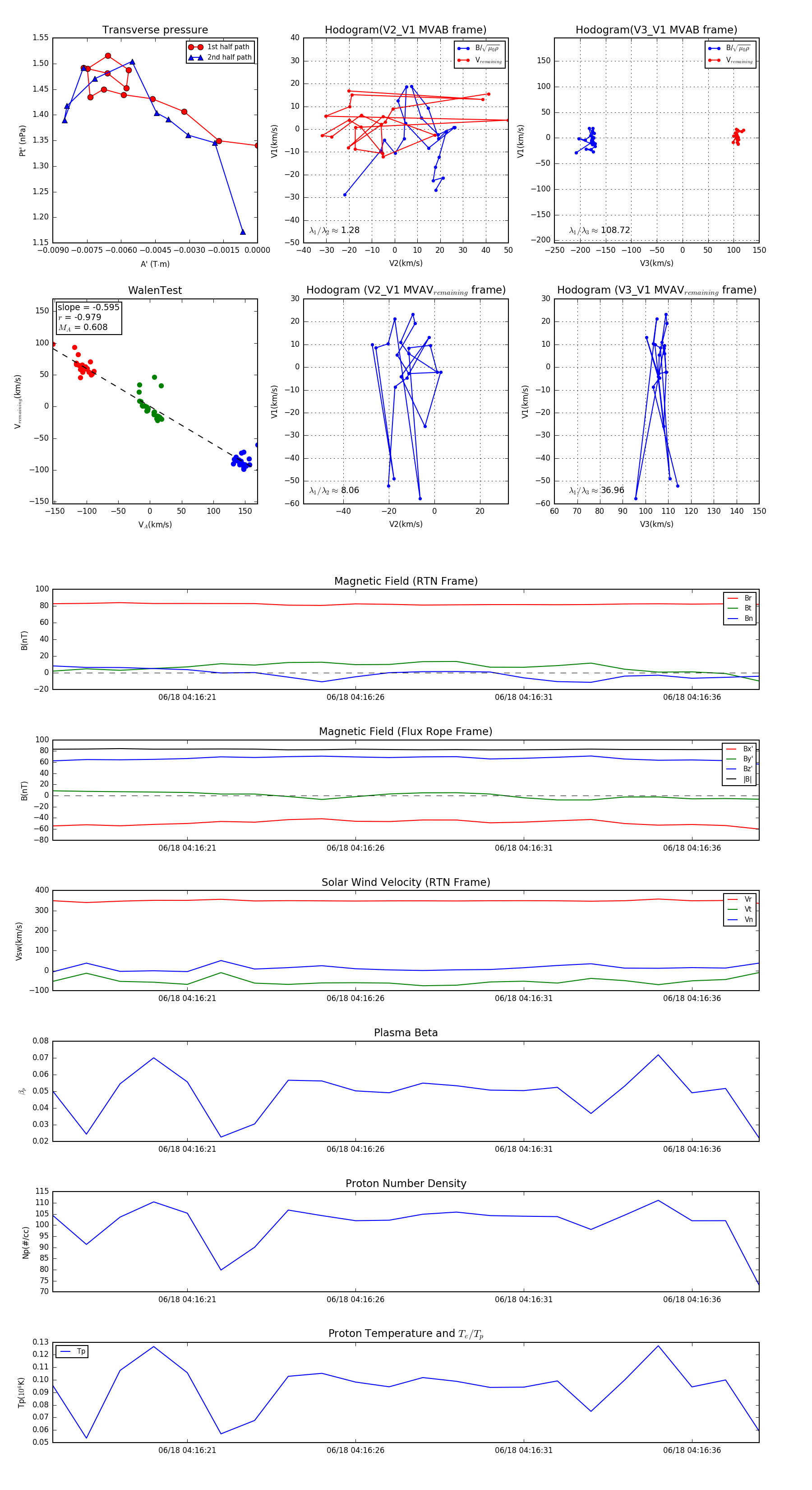
Flux Rope in 2023

Flux Rope Event 2023-06-18 04:16:17 ~ 2023-06-18 04:16:38 (22 seconds)


plot