HOME   LIST
‹–   –›

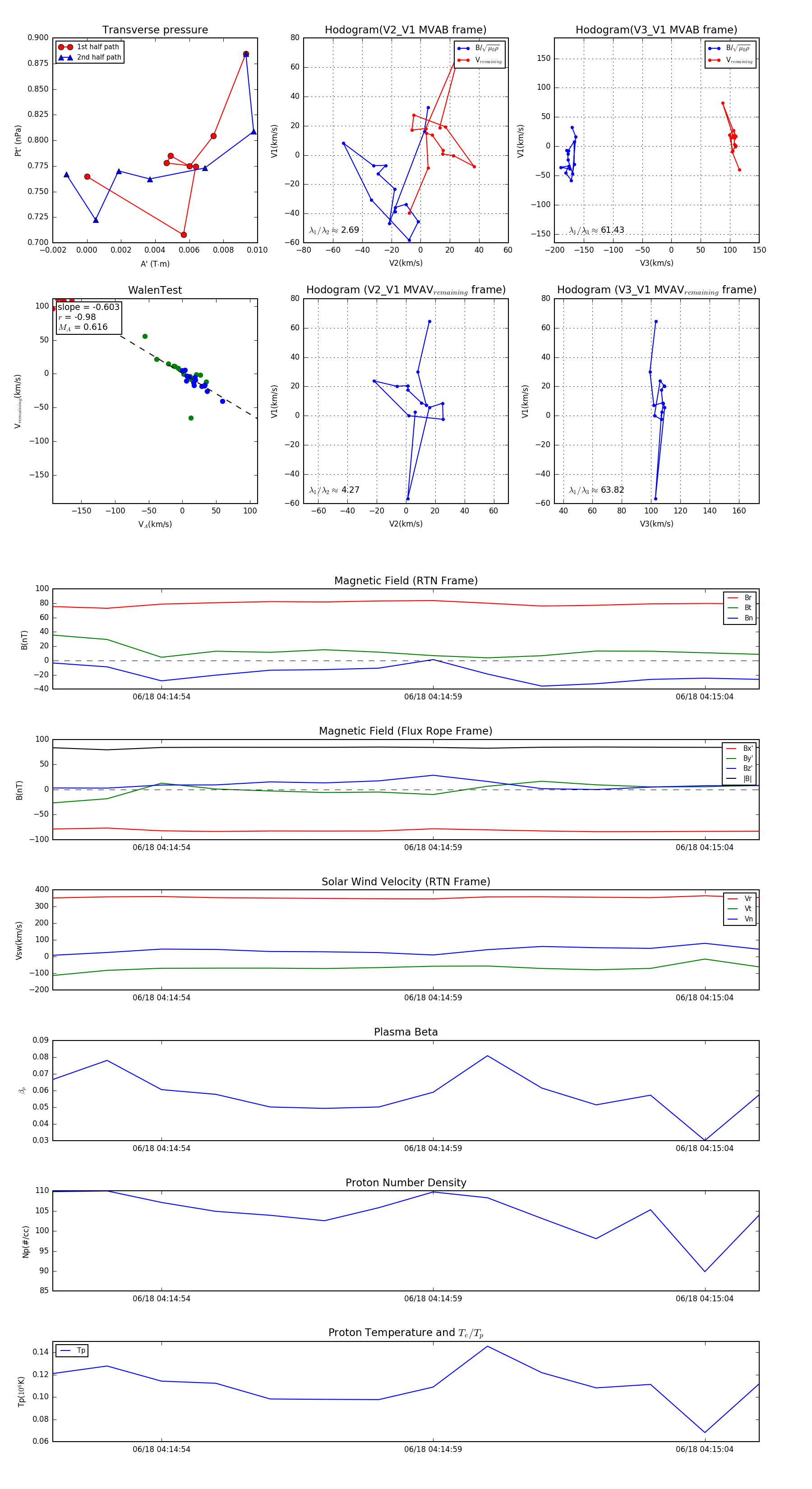
Flux Rope in 2023

Flux Rope Event 2023-06-18 04:14:52 ~ 2023-06-18 04:15:05 (14 seconds)


plot