HOME   LIST
‹–   –›

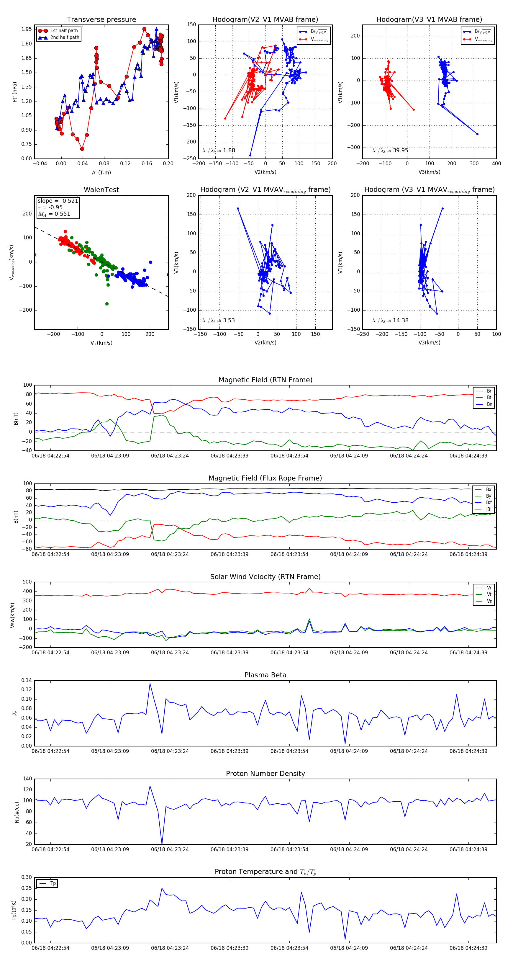
Flux Rope in 2023

Flux Rope Event 2023-06-18 04:22:50 ~ 2023-06-18 04:24:46 (117 seconds)


plot