HOME   LIST
‹–   –›

Flux Rope in 2023

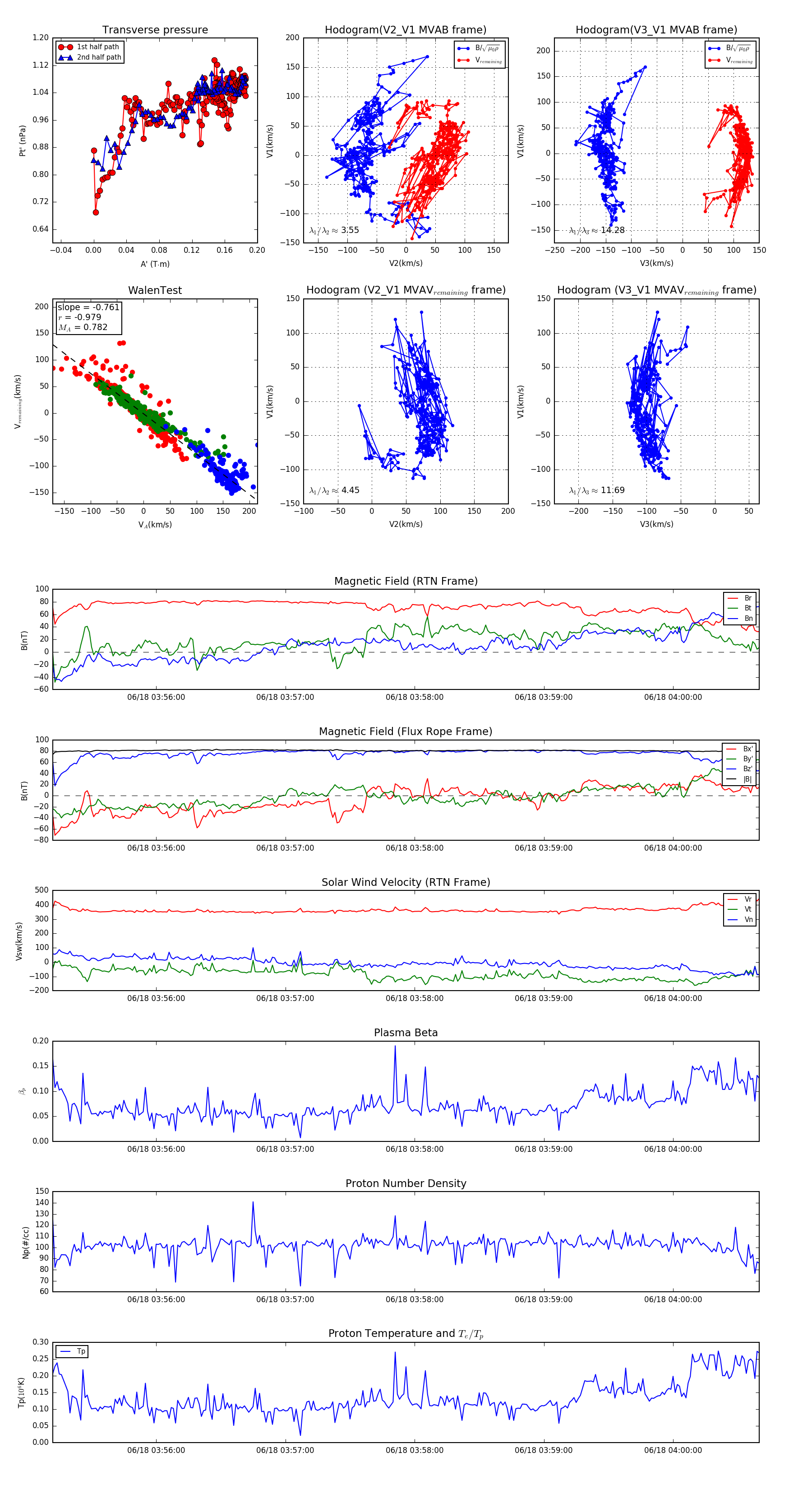
Flux Rope Event 2023-06-18 03:55:12 ~ 2023-06-18 04:00:40 (329 seconds)


plot