HOME   LIST
‹–   –›

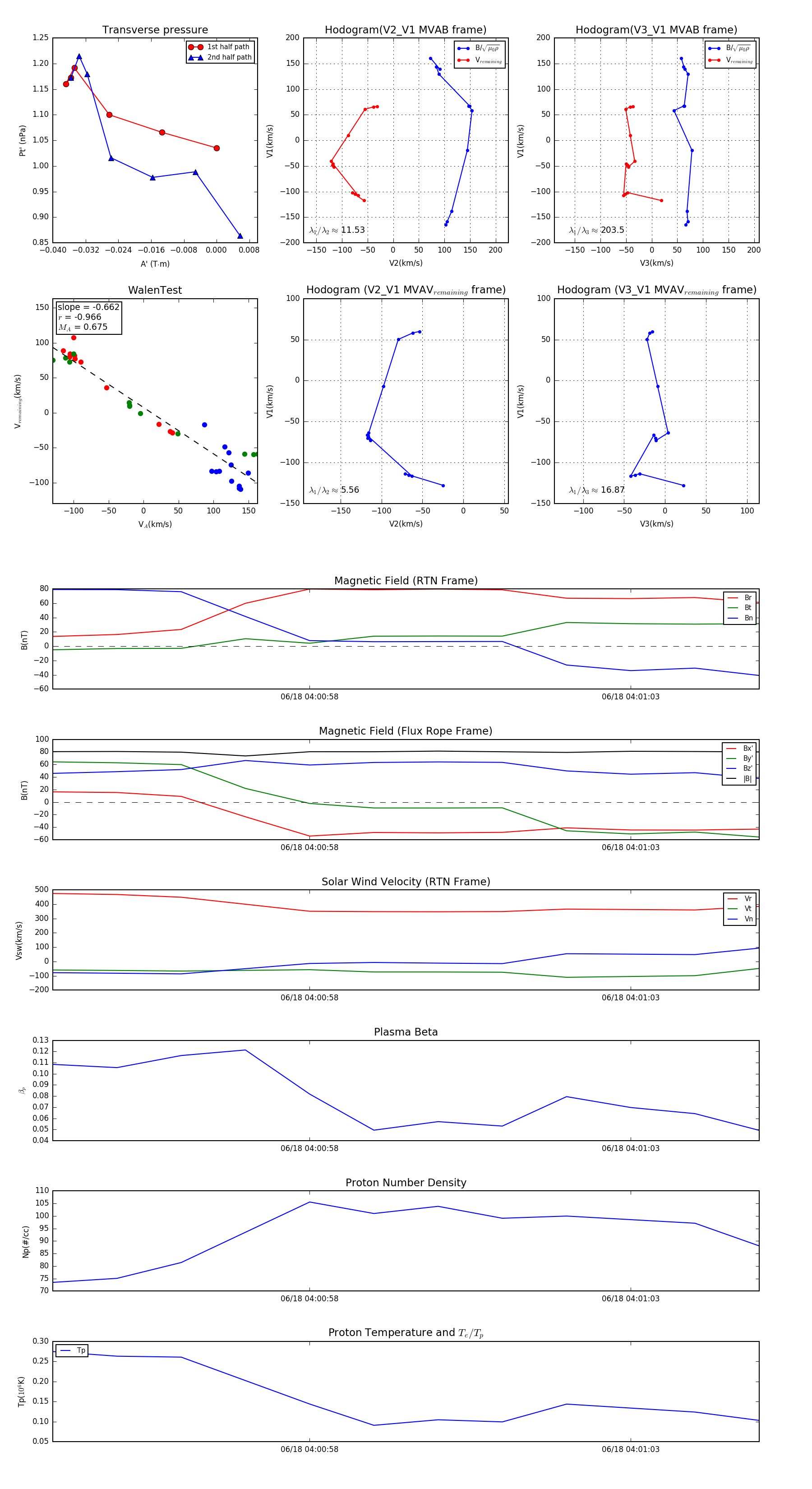
Flux Rope in 2023

Flux Rope Event 2023-06-18 04:00:54 ~ 2023-06-18 04:01:05 (12 seconds)


plot