HOME   LIST
‹–   –›

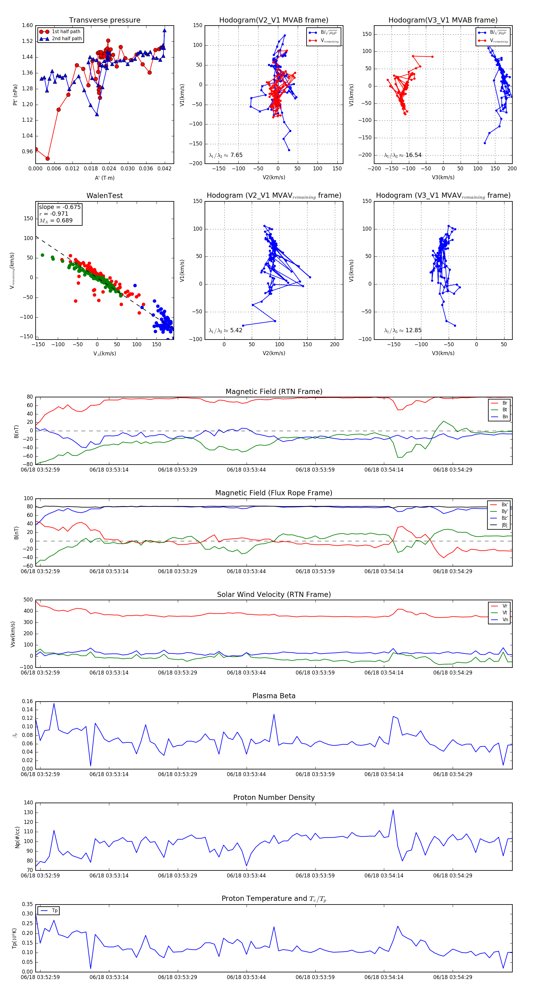
Flux Rope in 2023

Flux Rope Event 2023-06-18 03:52:58 ~ 2023-06-18 03:54:42 (105 seconds)


plot