HOME   LIST
‹–   –›

Flux Rope in 2023

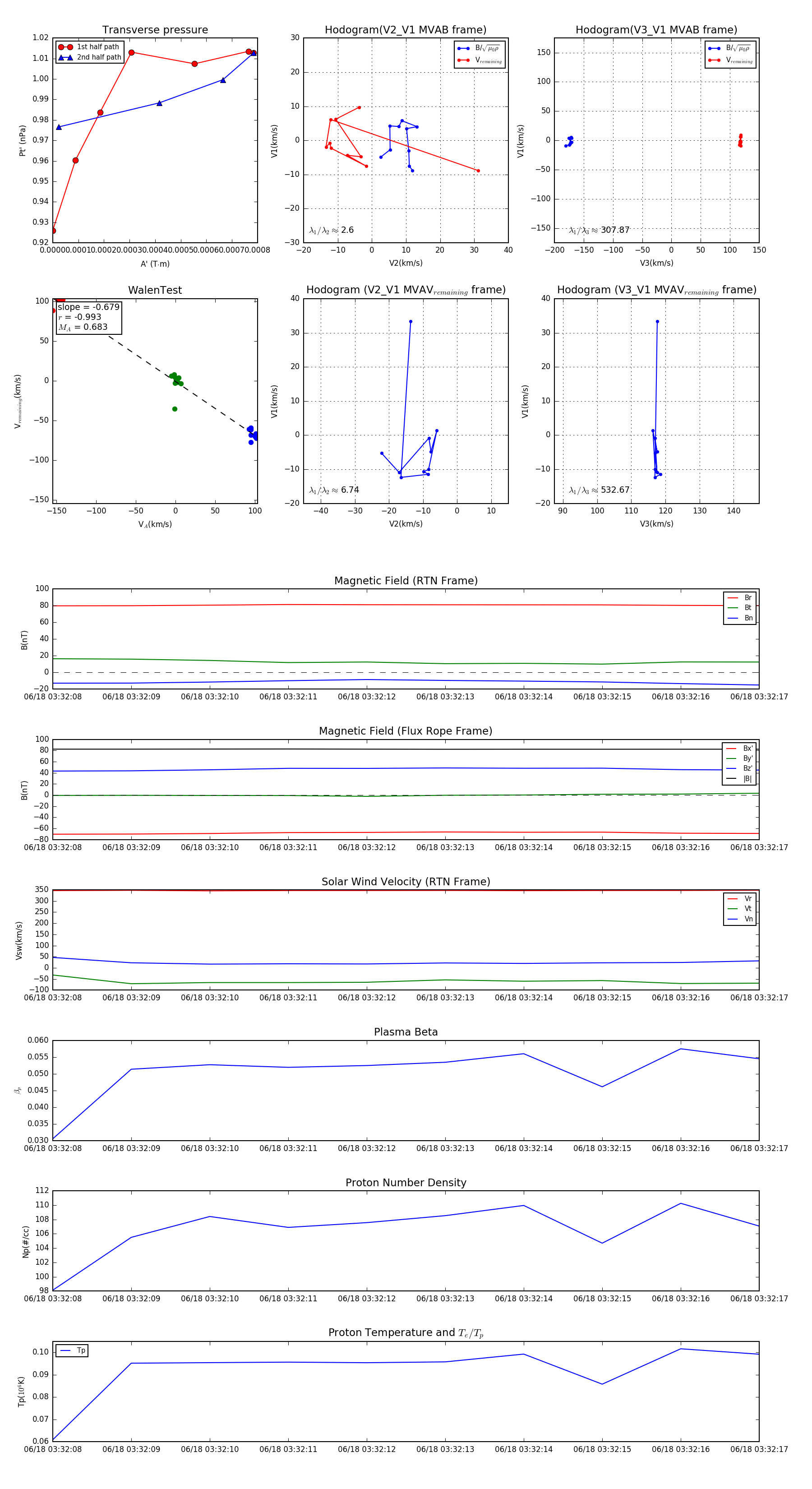
Flux Rope Event 2023-06-18 03:32:08 ~ 2023-06-18 03:32:17 (10 seconds)


plot