HOME   LIST
‹–   –›

Flux Rope in 2023

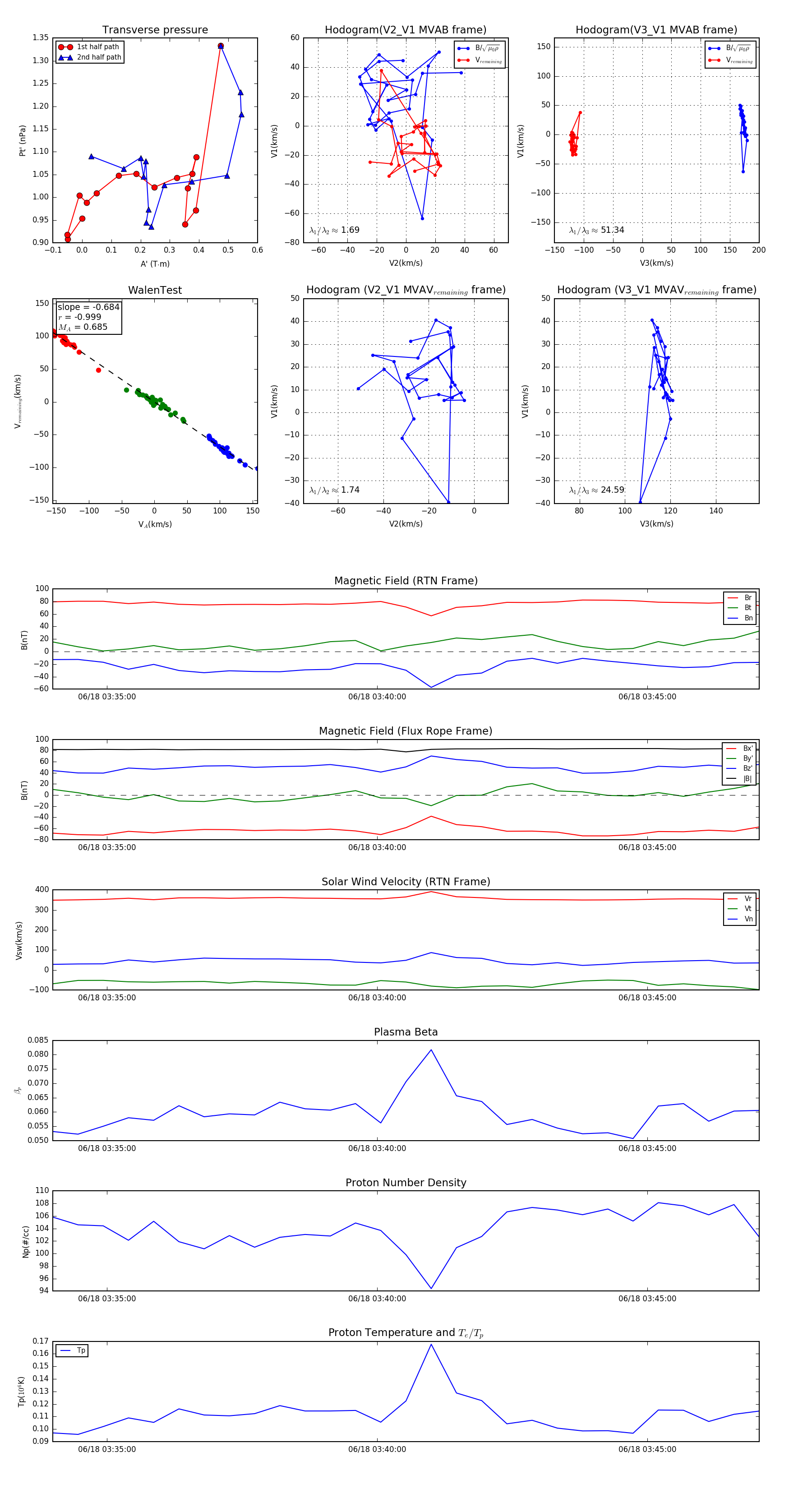
Flux Rope Event 2023-06-18 03:34:00 ~ 2023-06-18 03:47:04 (785 seconds)


plot