HOME   LIST
‹–   –›

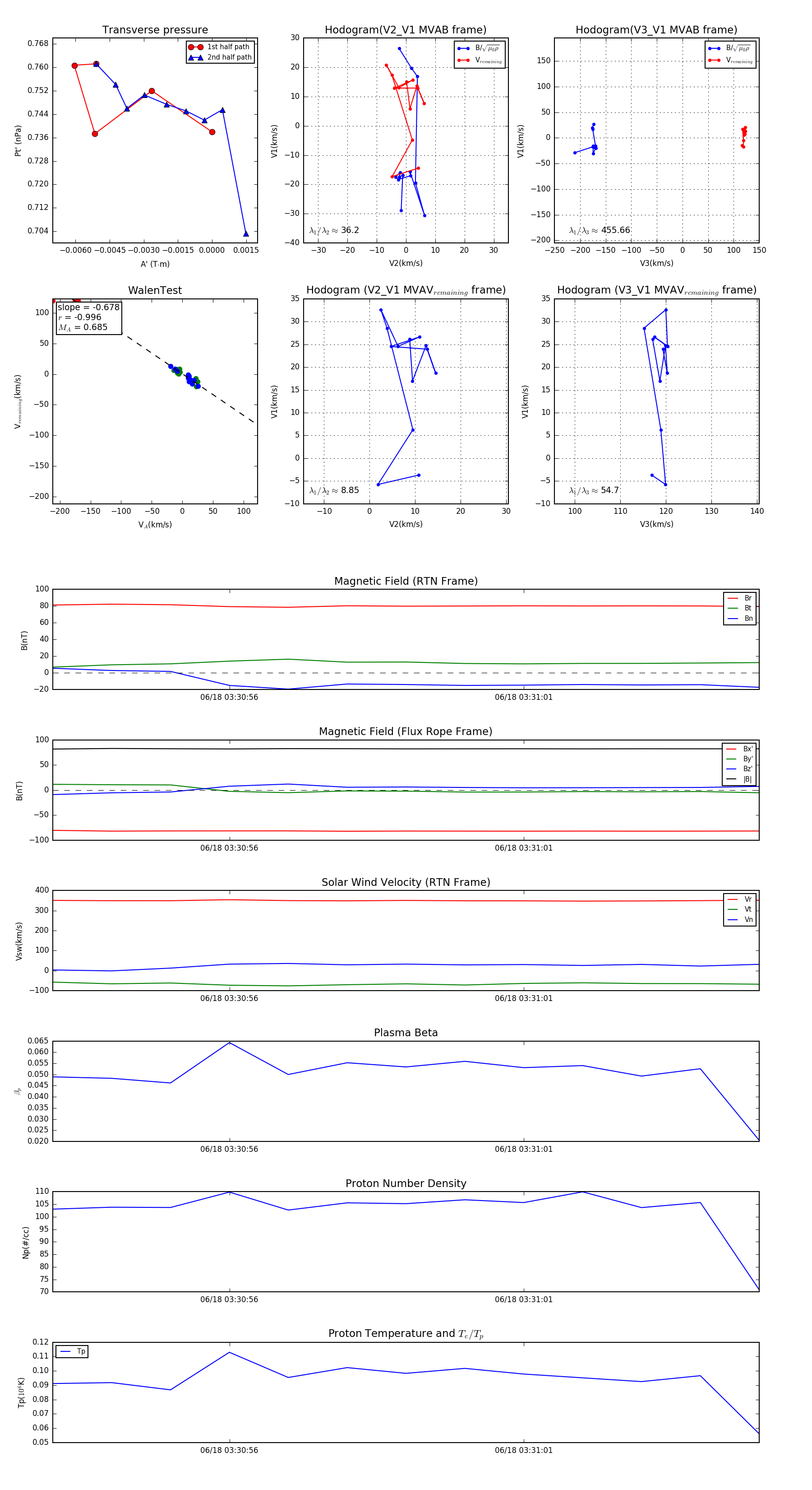
Flux Rope in 2023

Flux Rope Event 2023-06-18 03:30:53 ~ 2023-06-18 03:31:05 (13 seconds)


plot