HOME   LIST
‹–   –›

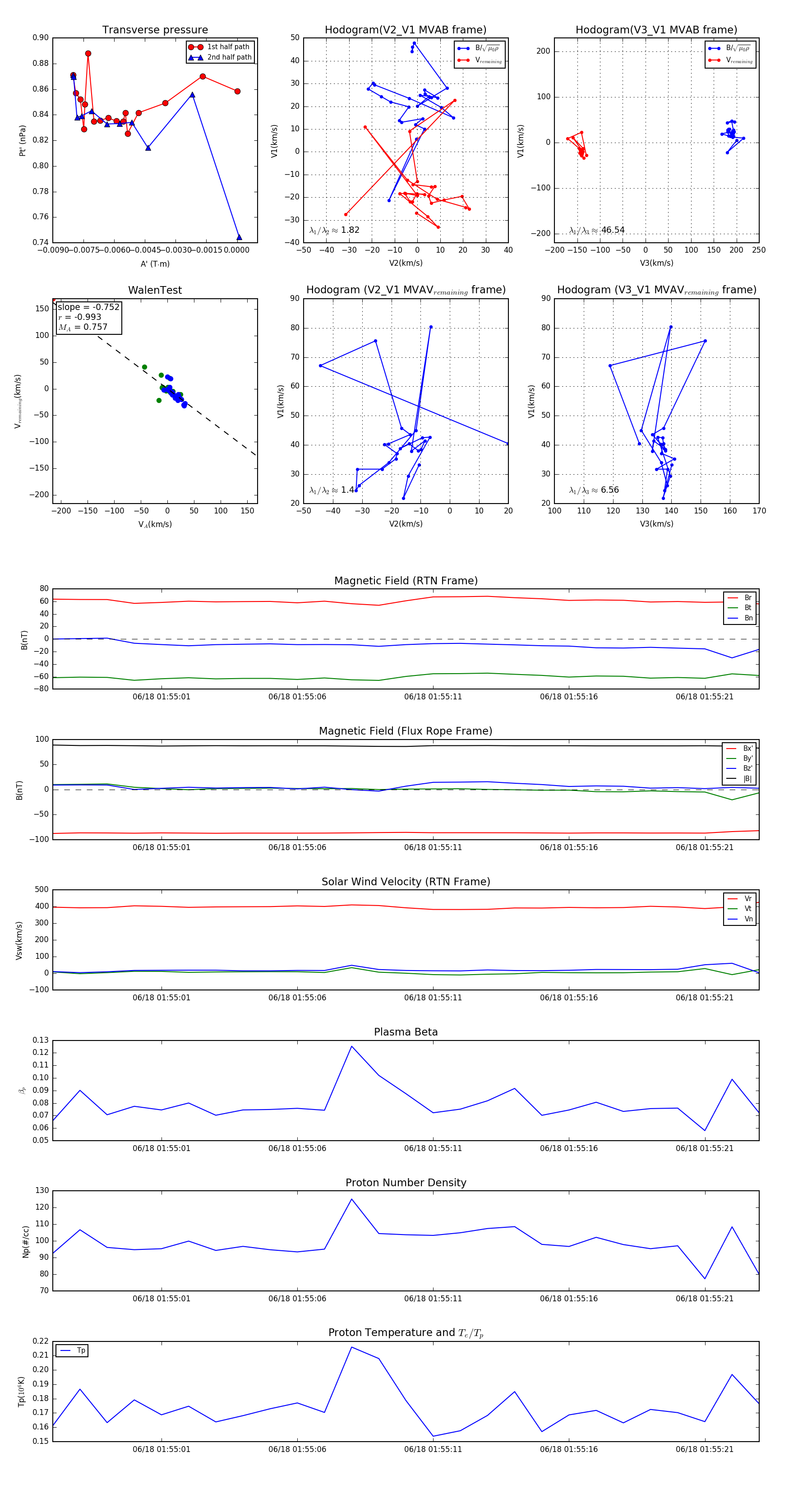
Flux Rope in 2023

Flux Rope Event 2023-06-18 01:54:57 ~ 2023-06-18 01:55:23 (27 seconds)


plot