HOME   LIST
‹–   –›

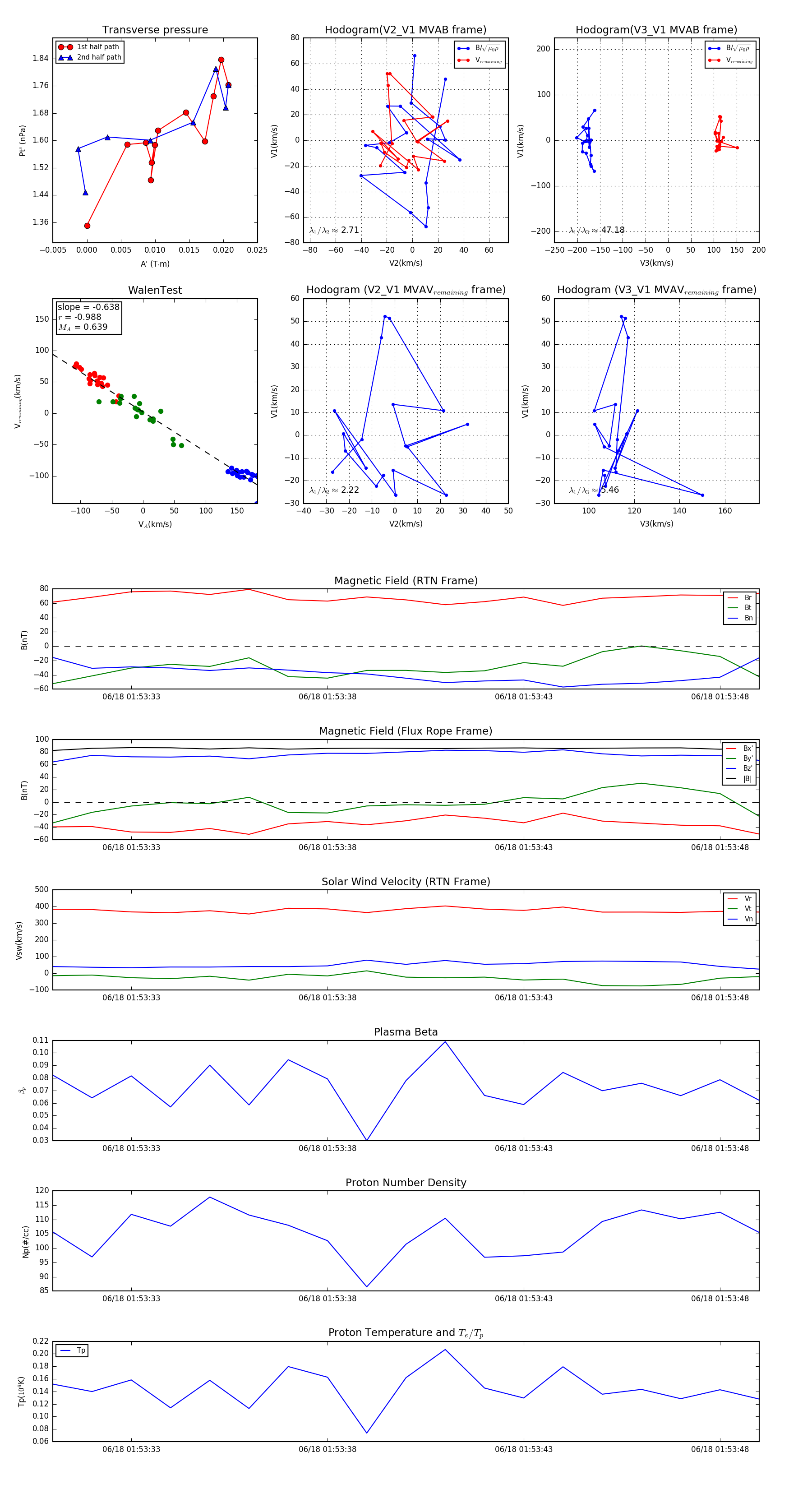
Flux Rope in 2023

Flux Rope Event 2023-06-18 01:53:31 ~ 2023-06-18 01:53:49 (19 seconds)


plot