HOME   LIST
‹–   –›

Flux Rope in 2023

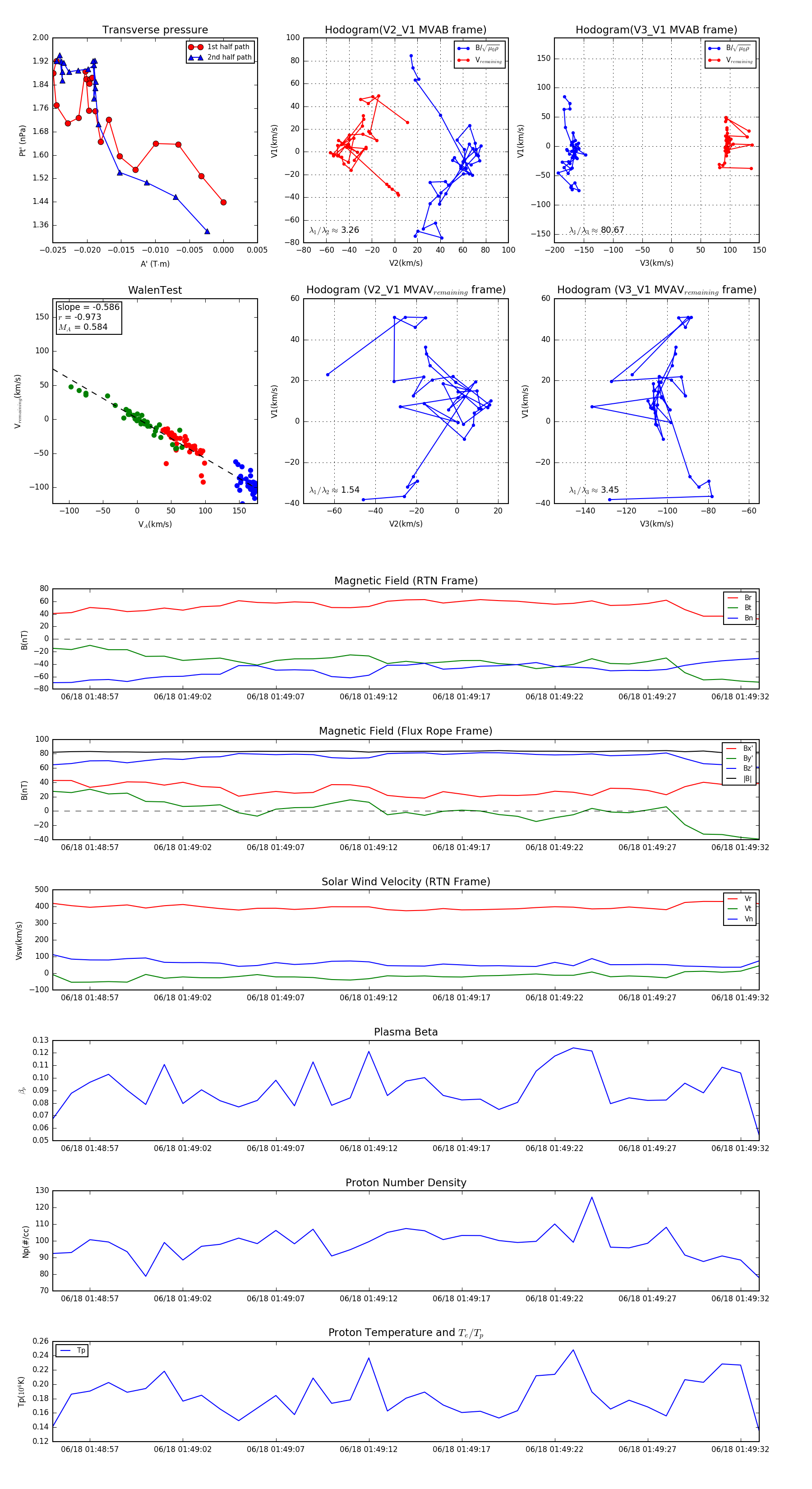
Flux Rope Event 2023-06-18 01:48:55 ~ 2023-06-18 01:49:33 (39 seconds)


plot