HOME   LIST
‹–   –›

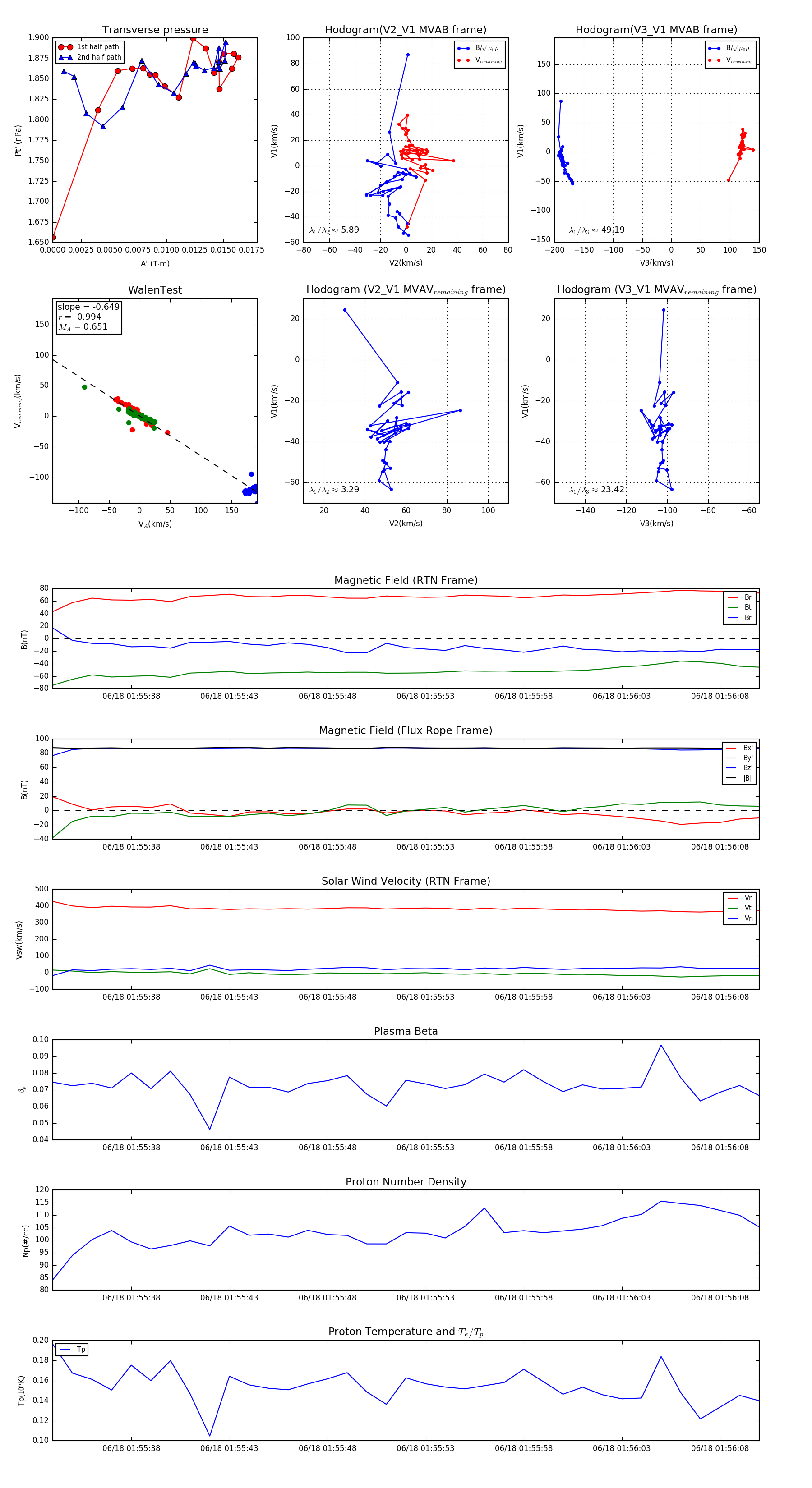
Flux Rope in 2023

Flux Rope Event 2023-06-18 01:55:34 ~ 2023-06-18 01:56:10 (37 seconds)


plot