HOME   LIST
‹–   –›

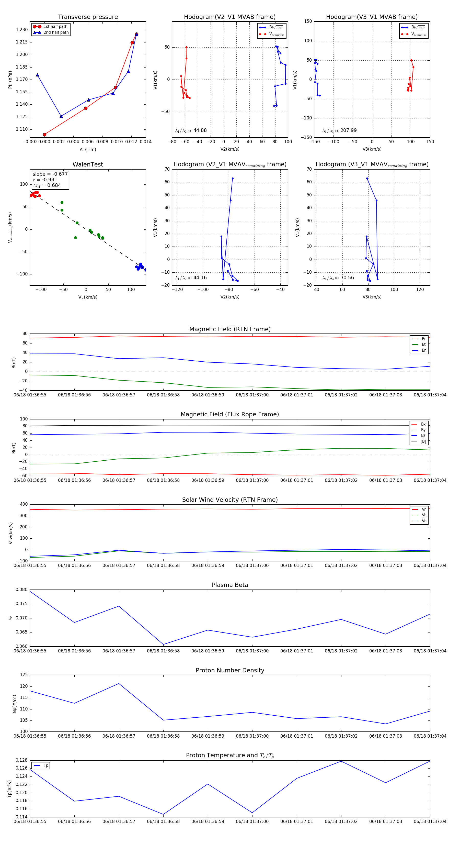
Flux Rope in 2023

Flux Rope Event 2023-06-18 01:36:55 ~ 2023-06-18 01:37:04 (10 seconds)


plot