HOME   LIST
‹–   –›

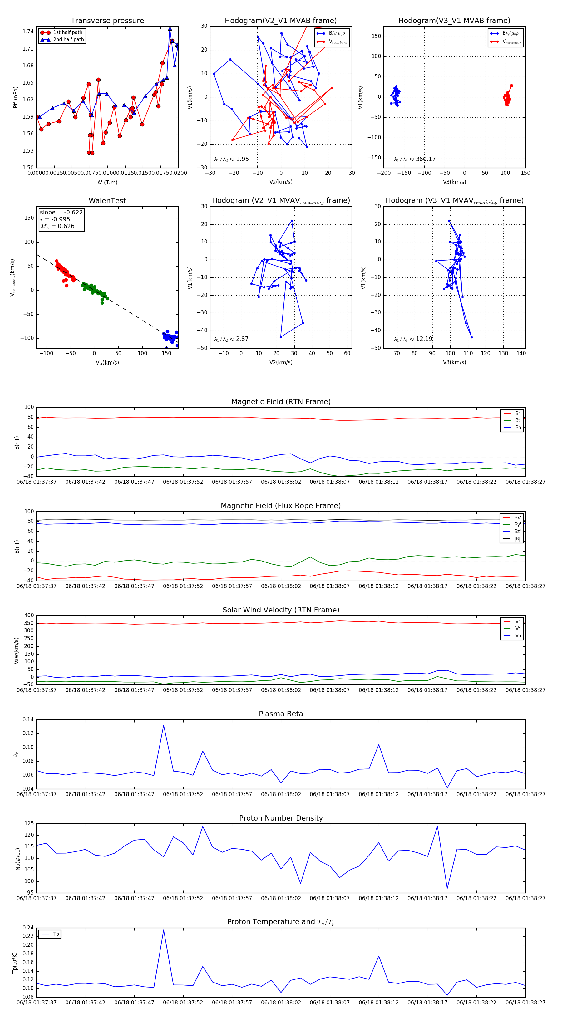
Flux Rope in 2023

Flux Rope Event 2023-06-18 01:37:37 ~ 2023-06-18 01:38:27 (51 seconds)


plot