HOME   LIST
‹–   –›

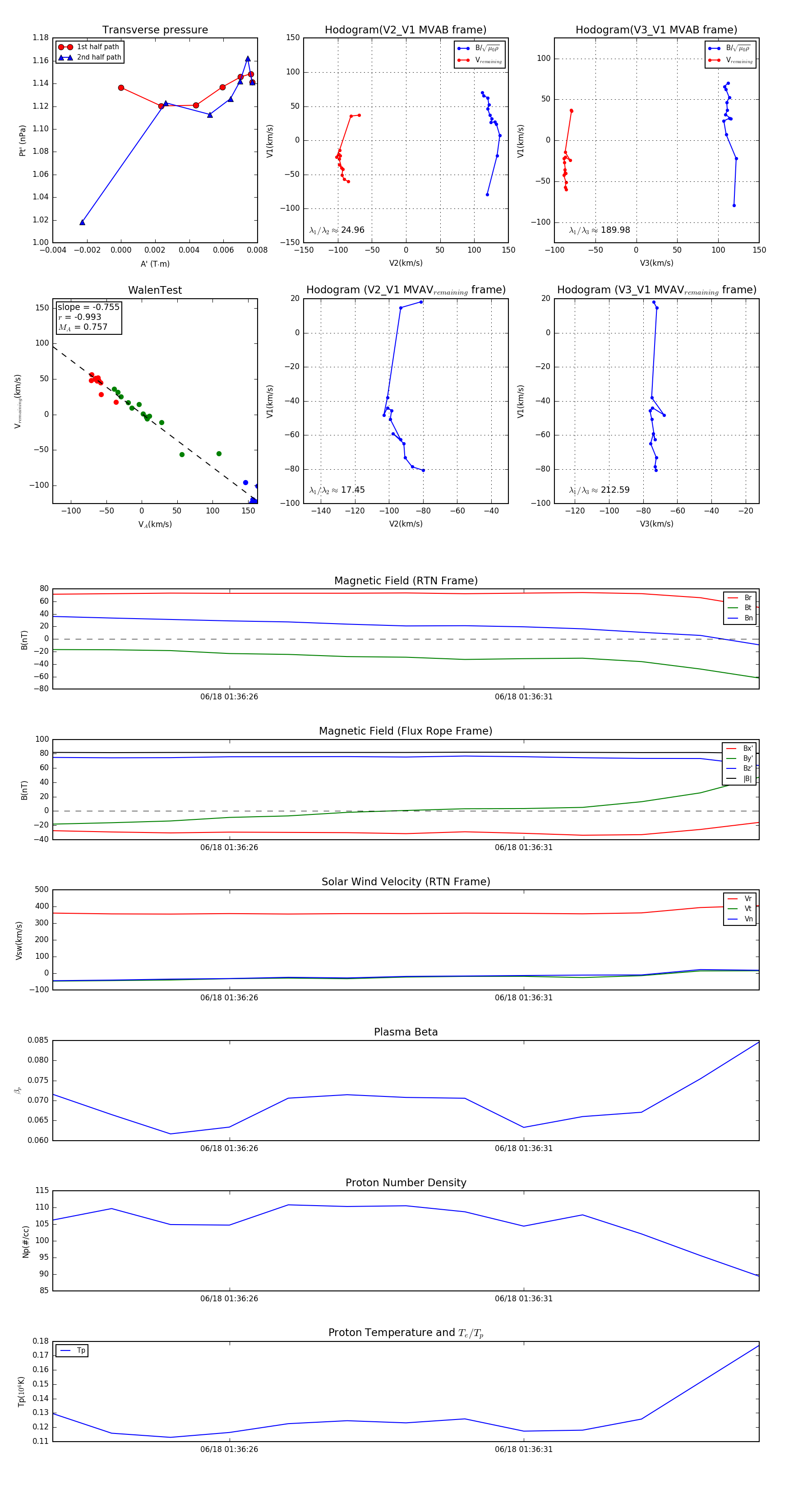
Flux Rope in 2023

Flux Rope Event 2023-06-18 01:36:23 ~ 2023-06-18 01:36:35 (13 seconds)


plot