HOME   LIST
‹–   –›

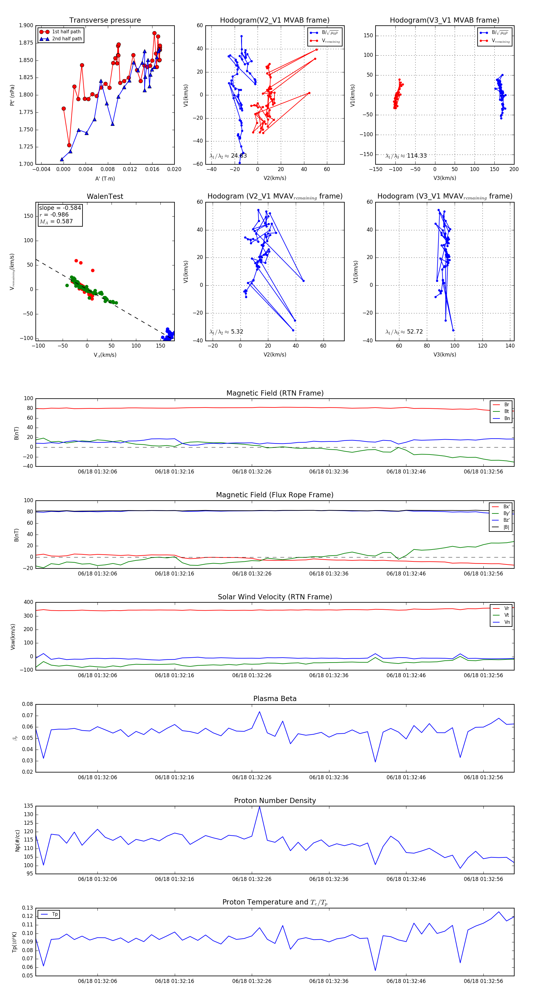
Flux Rope in 2023

Flux Rope Event 2023-06-18 01:31:58 ~ 2023-06-18 01:33:00 (63 seconds)


plot