HOME   LIST
‹–   –›

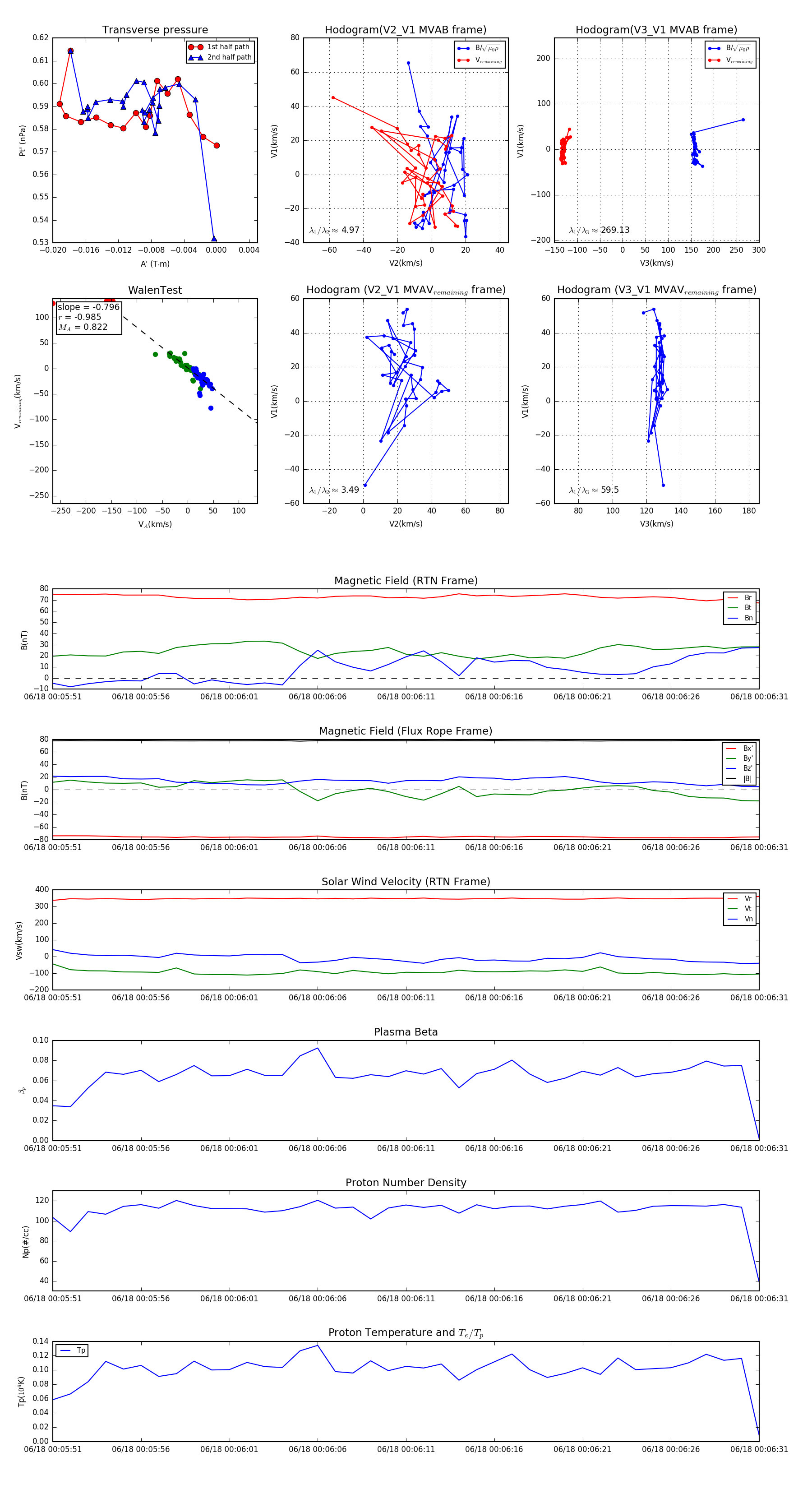
Flux Rope in 2023

Flux Rope Event 2023-06-18 00:05:51 ~ 2023-06-18 00:06:31 (41 seconds)


plot