HOME   LIST
‹–   –›

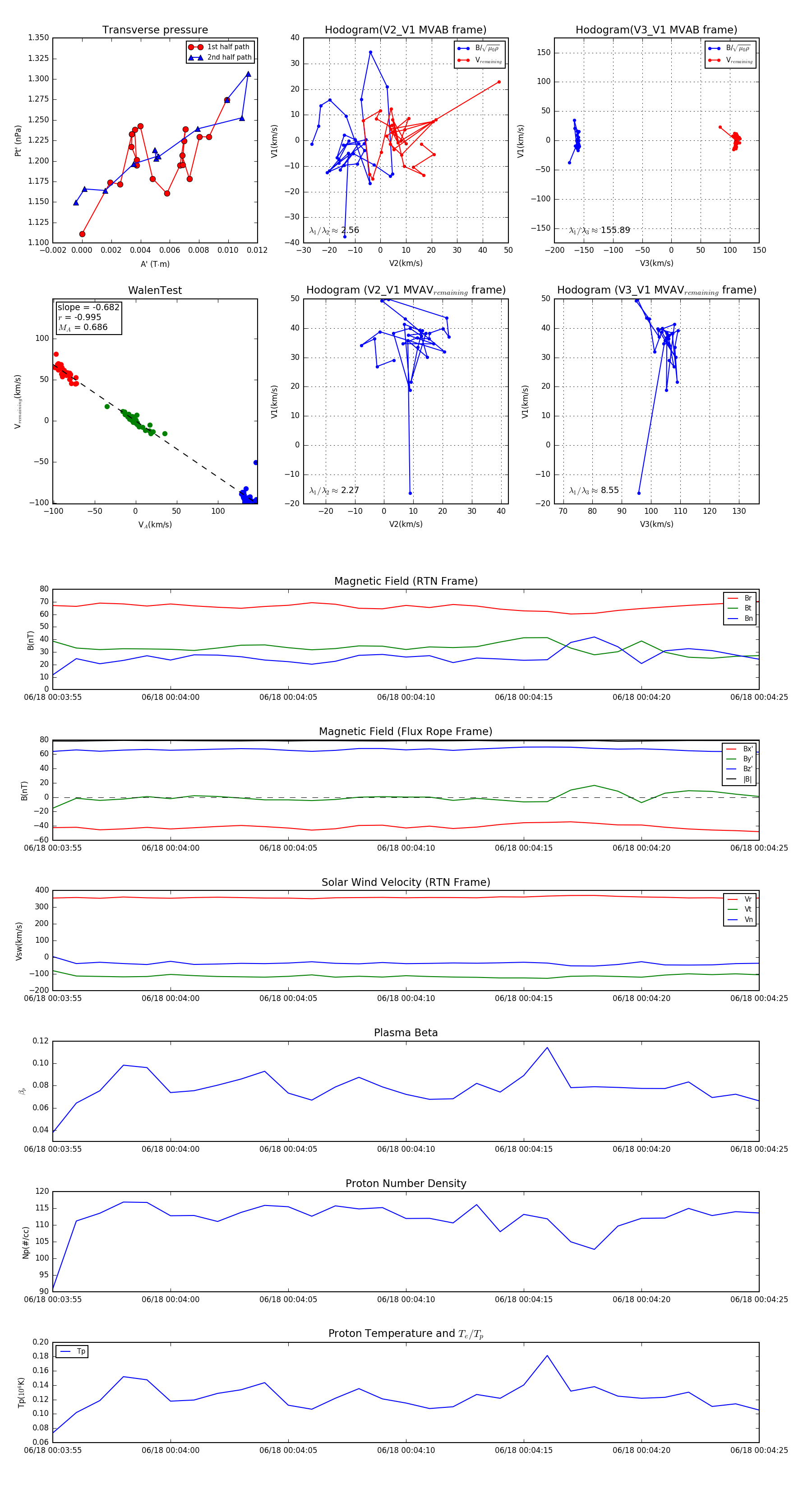
Flux Rope in 2023

Flux Rope Event 2023-06-18 00:03:55 ~ 2023-06-18 00:04:25 (31 seconds)


plot