HOME   LIST
‹–   –›

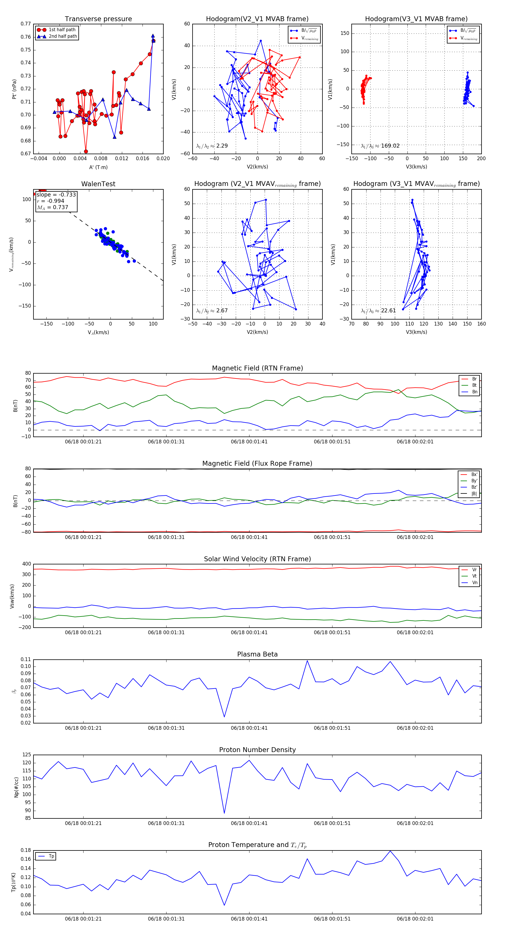
Flux Rope in 2023

Flux Rope Event 2023-06-18 00:01:15 ~ 2023-06-18 00:02:09 (55 seconds)


plot