HOME   LIST
‹–   –›

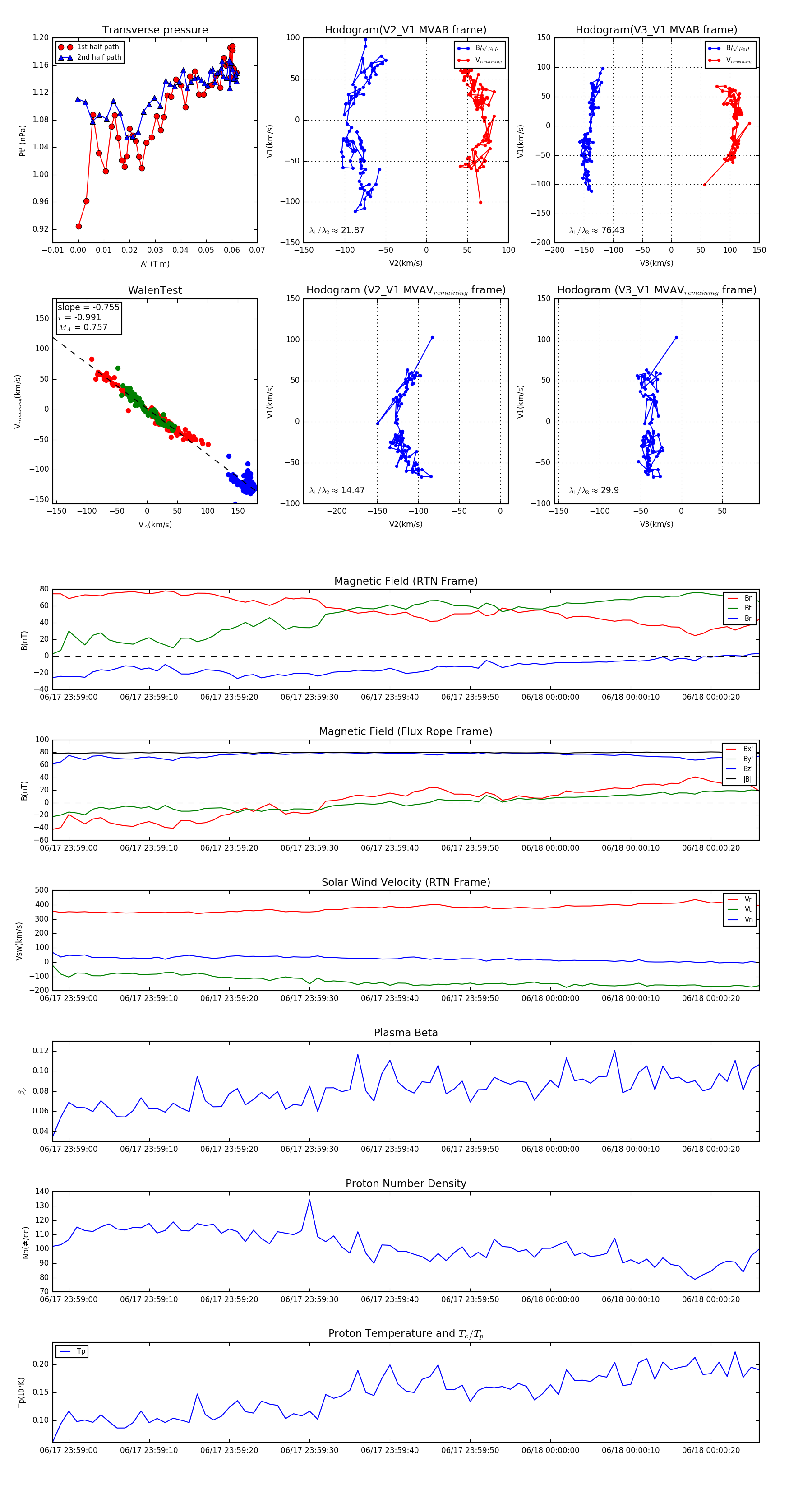
Flux Rope in 2023

Flux Rope Event 2023-06-17 23:58:58 ~ 2023-06-18 00:00:26 (89 seconds)


plot