HOME   LIST
‹–   –›

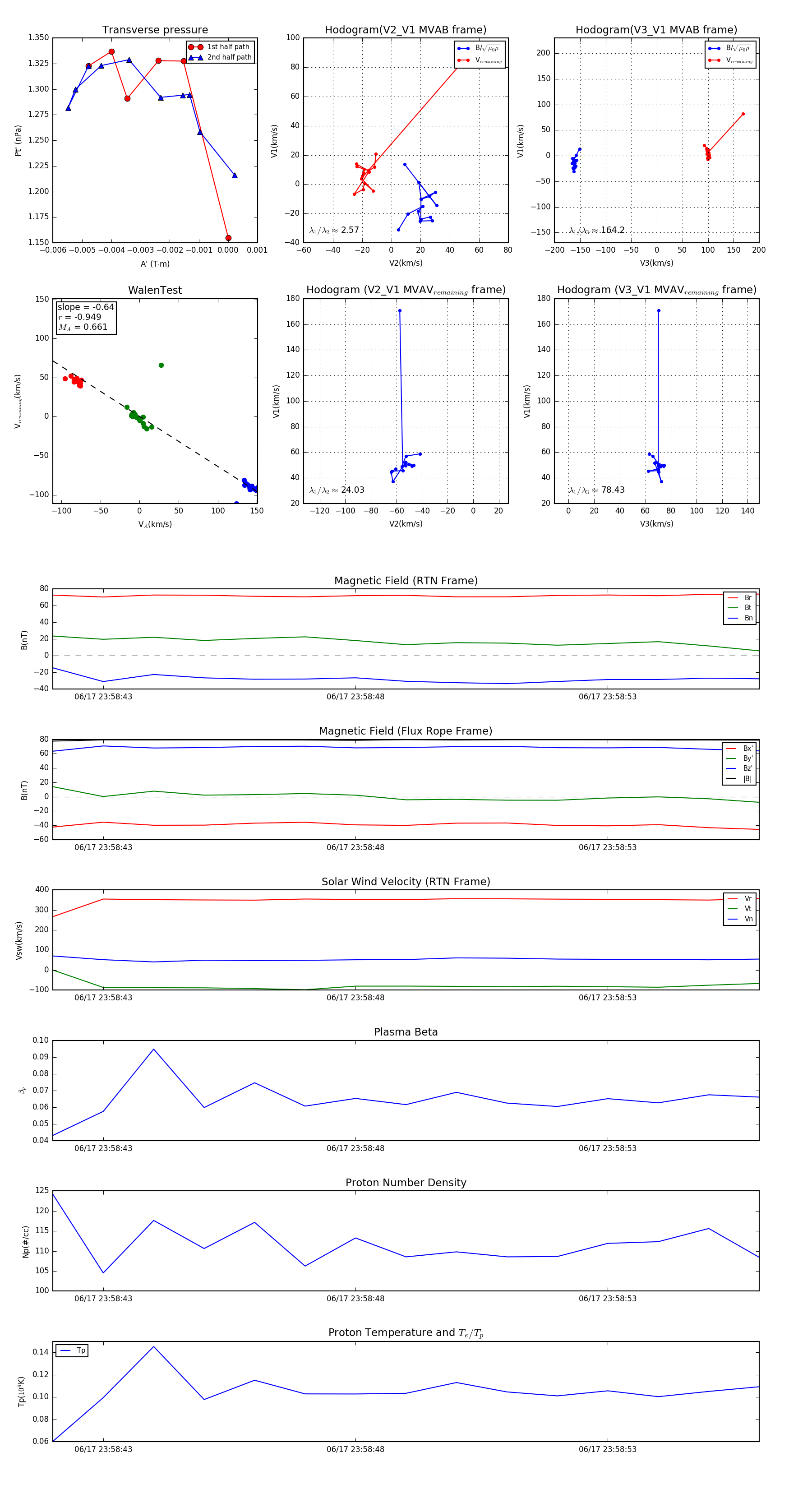
Flux Rope in 2023

Flux Rope Event 2023-06-17 23:58:42 ~ 2023-06-17 23:58:56 (15 seconds)


plot