HOME   LIST
‹–   –›

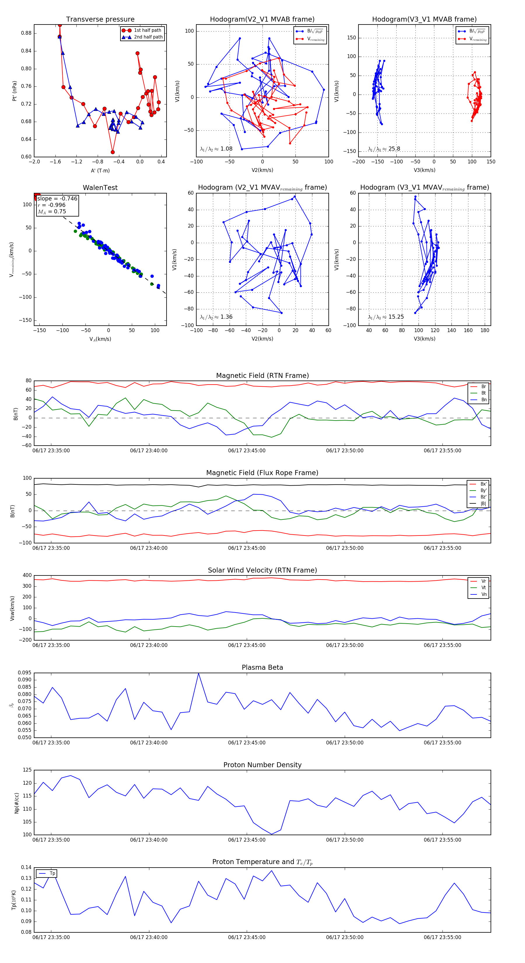
Flux Rope in 2023

Flux Rope Event 2023-06-17 23:34:08 ~ 2023-06-17 23:57:28 (1401 seconds)


plot