HOME   LIST
‹–   –›

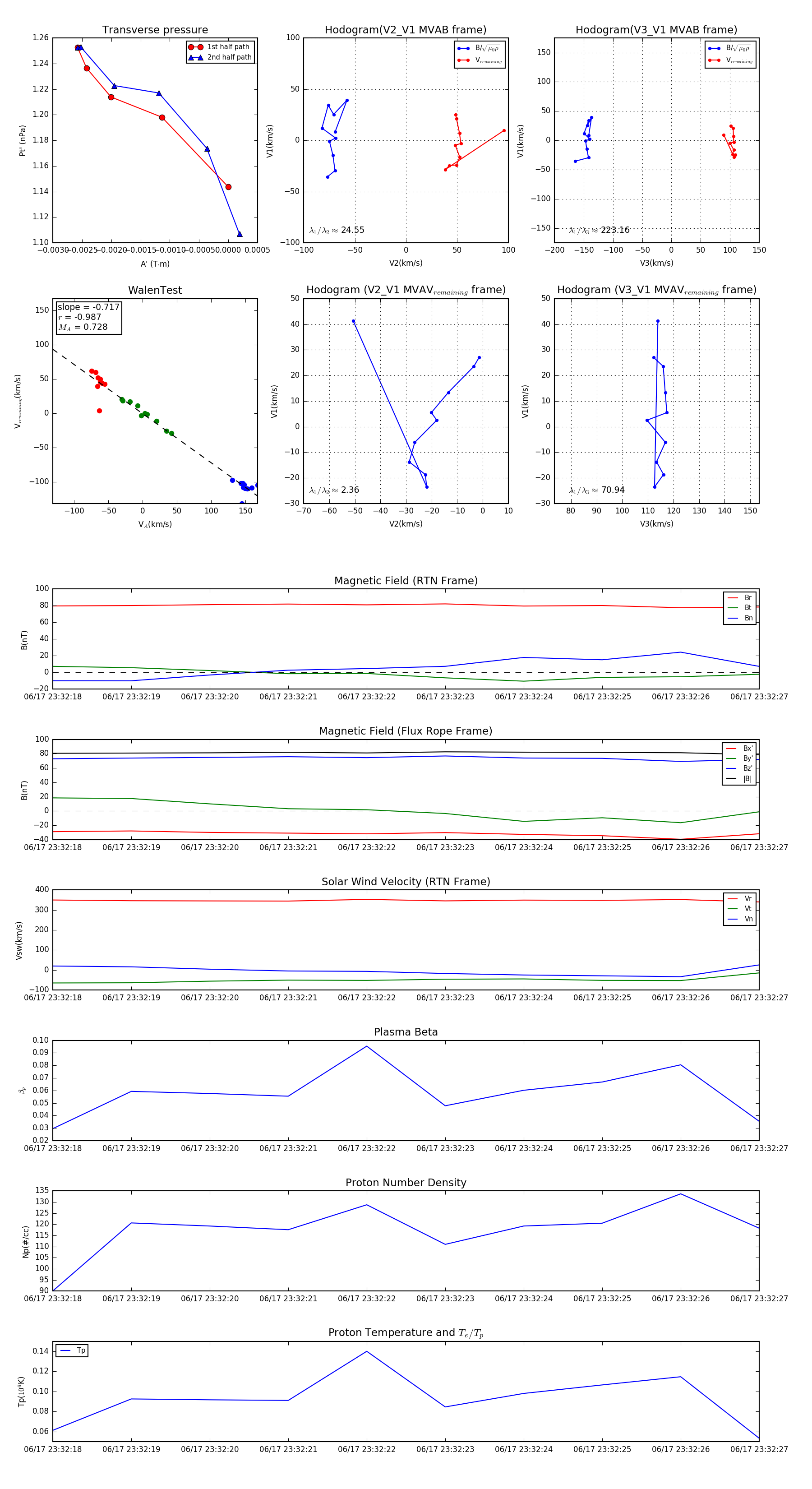
Flux Rope in 2023

Flux Rope Event 2023-06-17 23:32:18 ~ 2023-06-17 23:32:27 (10 seconds)


plot