HOME   LIST
‹–   –›

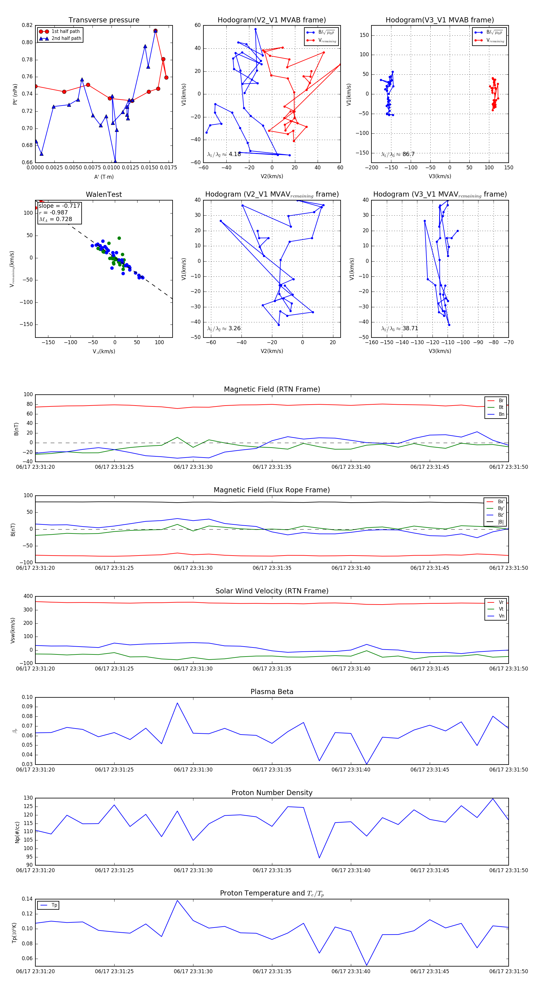
Flux Rope in 2023

Flux Rope Event 2023-06-17 23:31:20 ~ 2023-06-17 23:31:50 (31 seconds)


plot