HOME   LIST
‹–   –›

Flux Rope in 2023

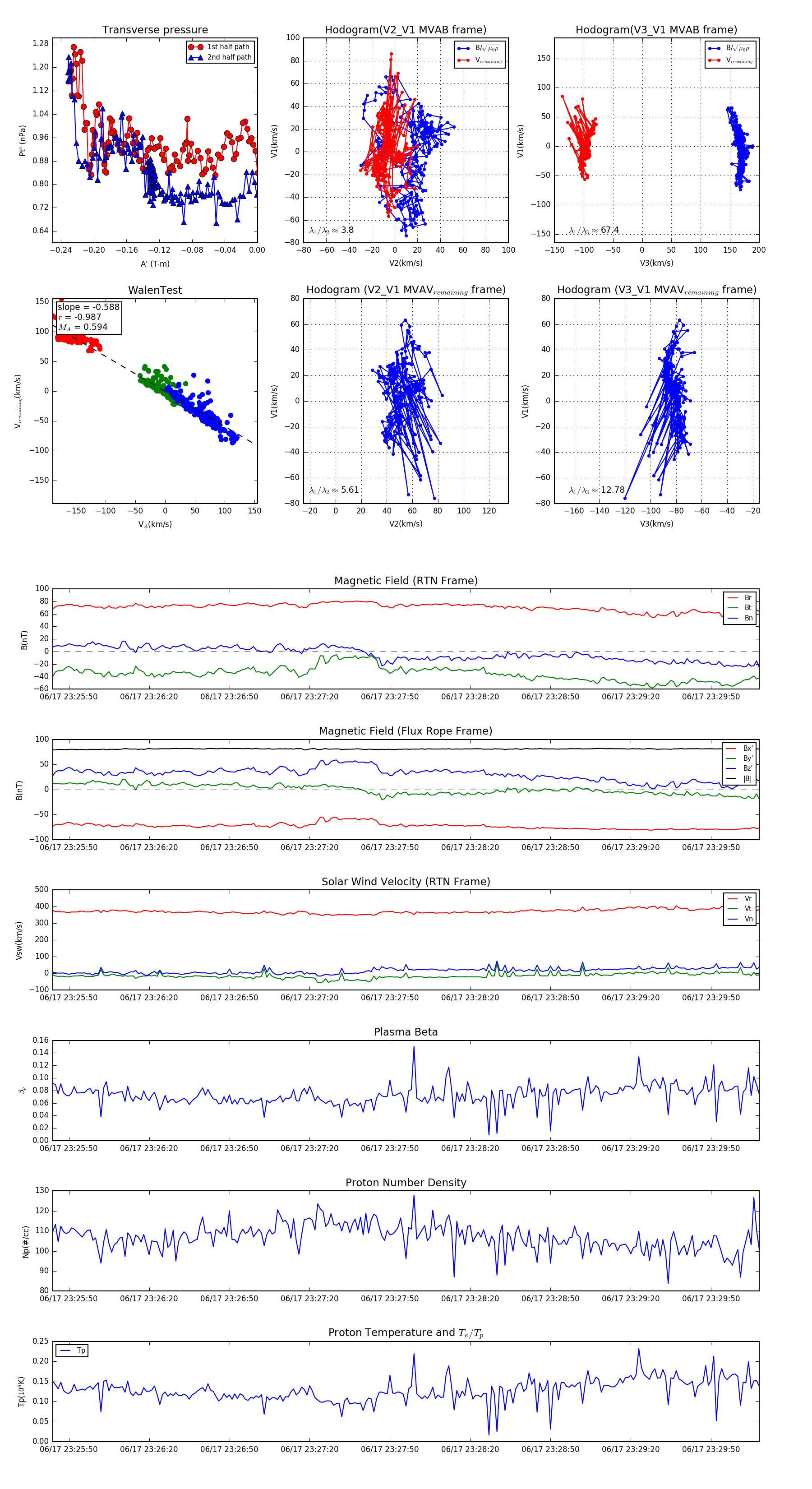
Flux Rope Event 2023-06-17 23:25:44 ~ 2023-06-17 23:30:08 (265 seconds)


plot