HOME   LIST
‹–   –›

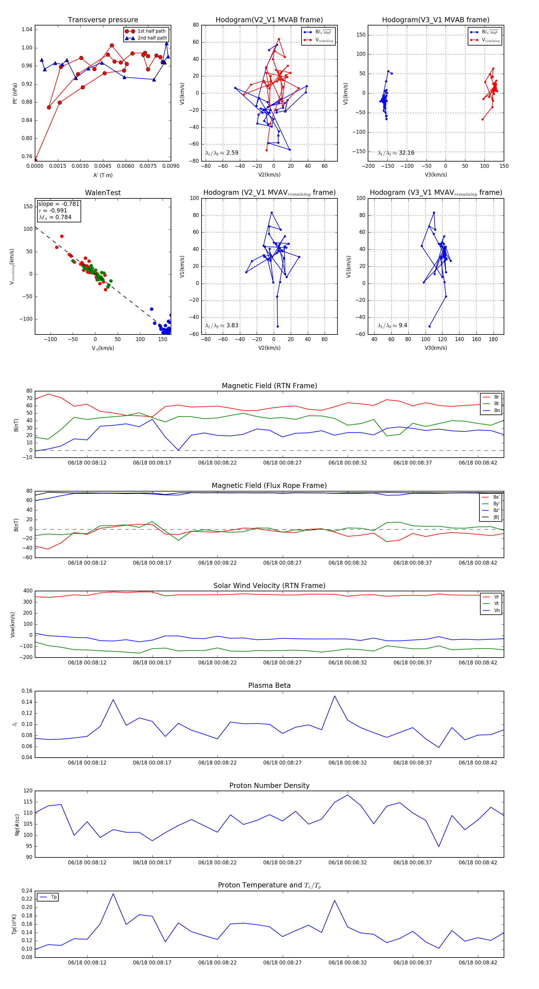
Flux Rope in 2023

Flux Rope Event 2023-06-18 00:08:08 ~ 2023-06-18 00:08:44 (37 seconds)


plot