HOME   LIST
‹–   –›

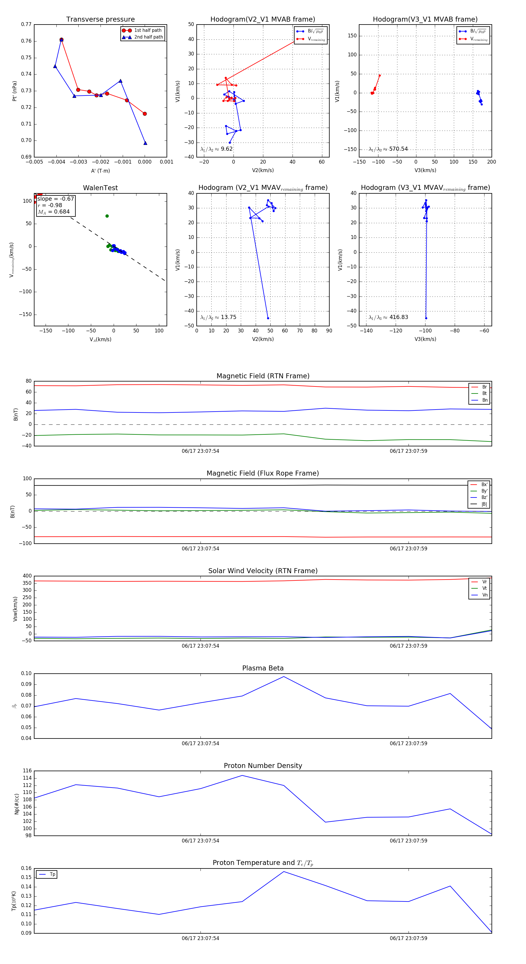
Flux Rope in 2023

Flux Rope Event 2023-06-17 23:07:50 ~ 2023-06-17 23:08:01 (12 seconds)


plot