HOME   LIST
‹–   –›

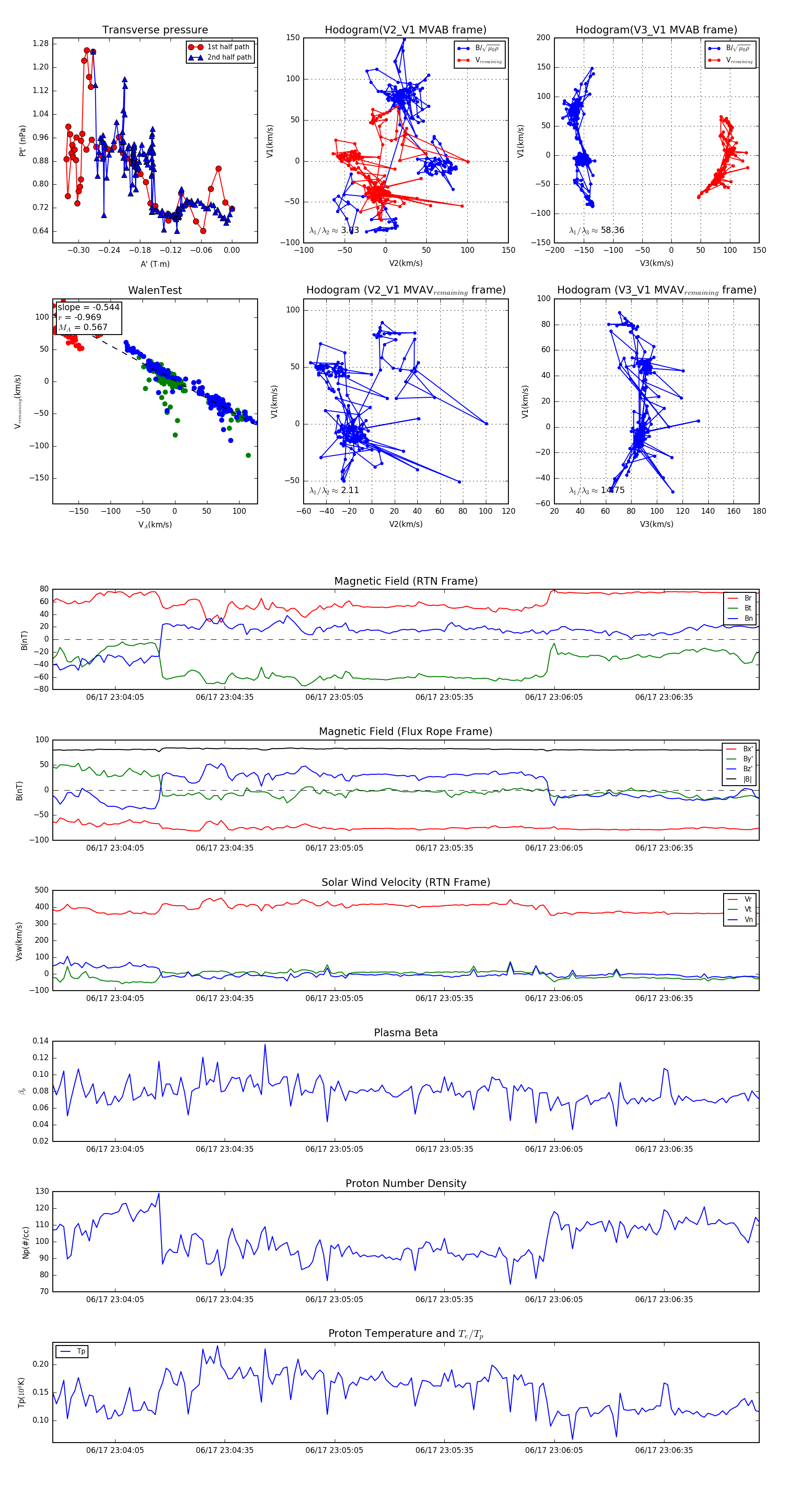
Flux Rope in 2023

Flux Rope Event 2023-06-17 23:03:48 ~ 2023-06-17 23:07:01 (194 seconds)


plot