HOME   LIST
‹–   –›

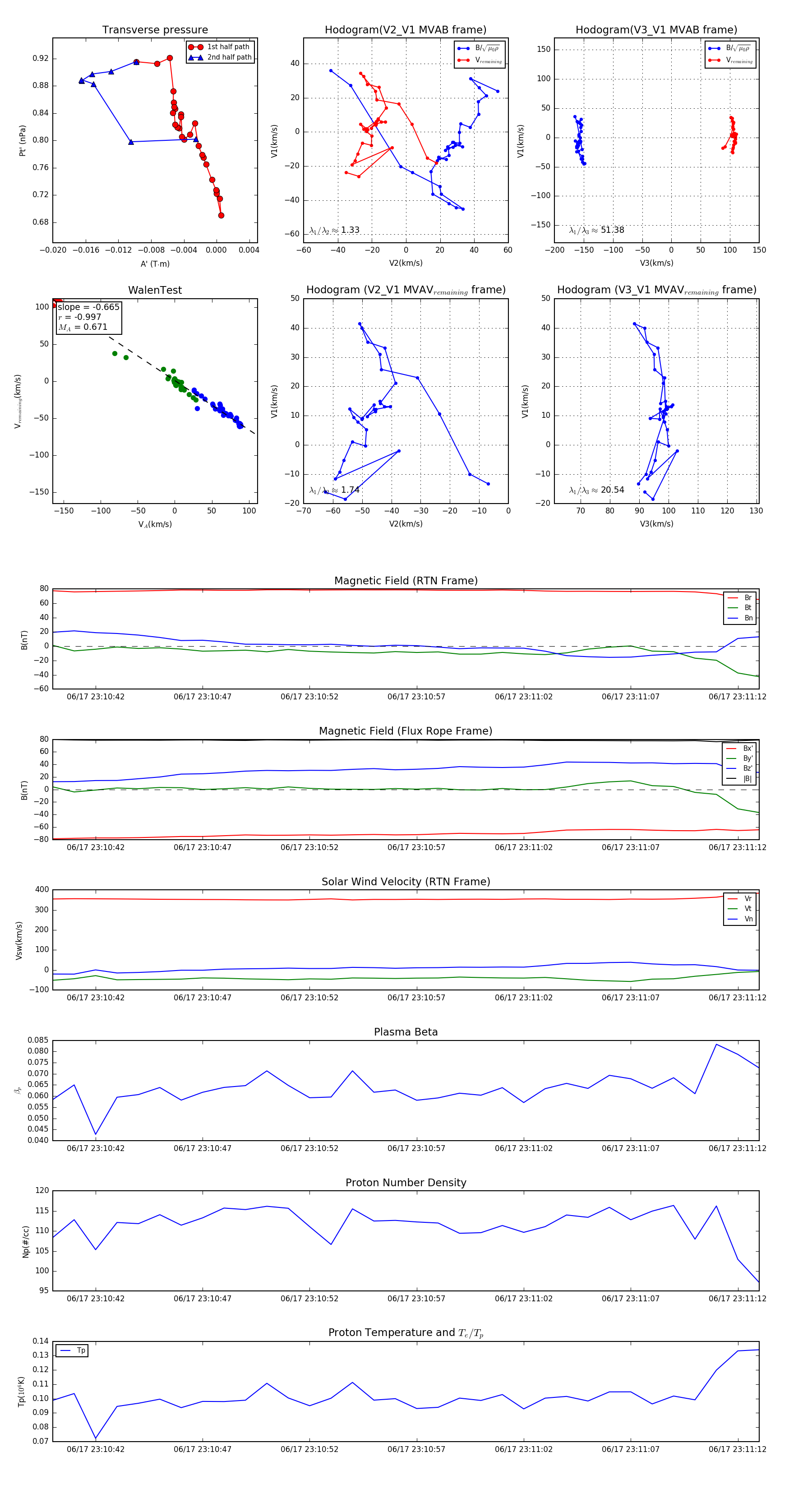
Flux Rope in 2023

Flux Rope Event 2023-06-17 23:10:40 ~ 2023-06-17 23:11:13 (34 seconds)


plot