HOME   LIST
‹–   –›

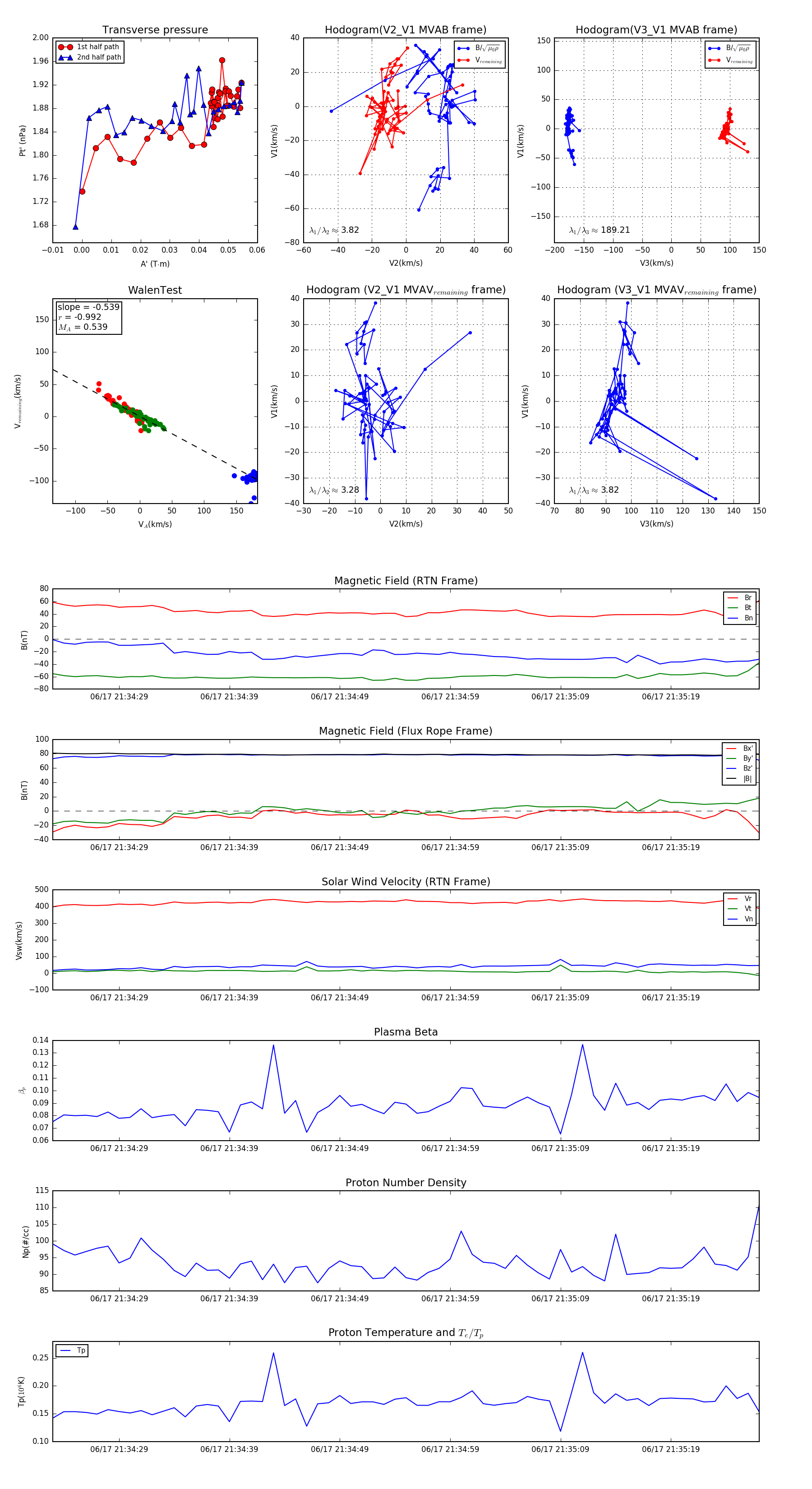
Flux Rope in 2023

Flux Rope Event 2023-06-17 21:34:23 ~ 2023-06-17 21:35:27 (65 seconds)


plot