HOME   LIST
‹–   –›

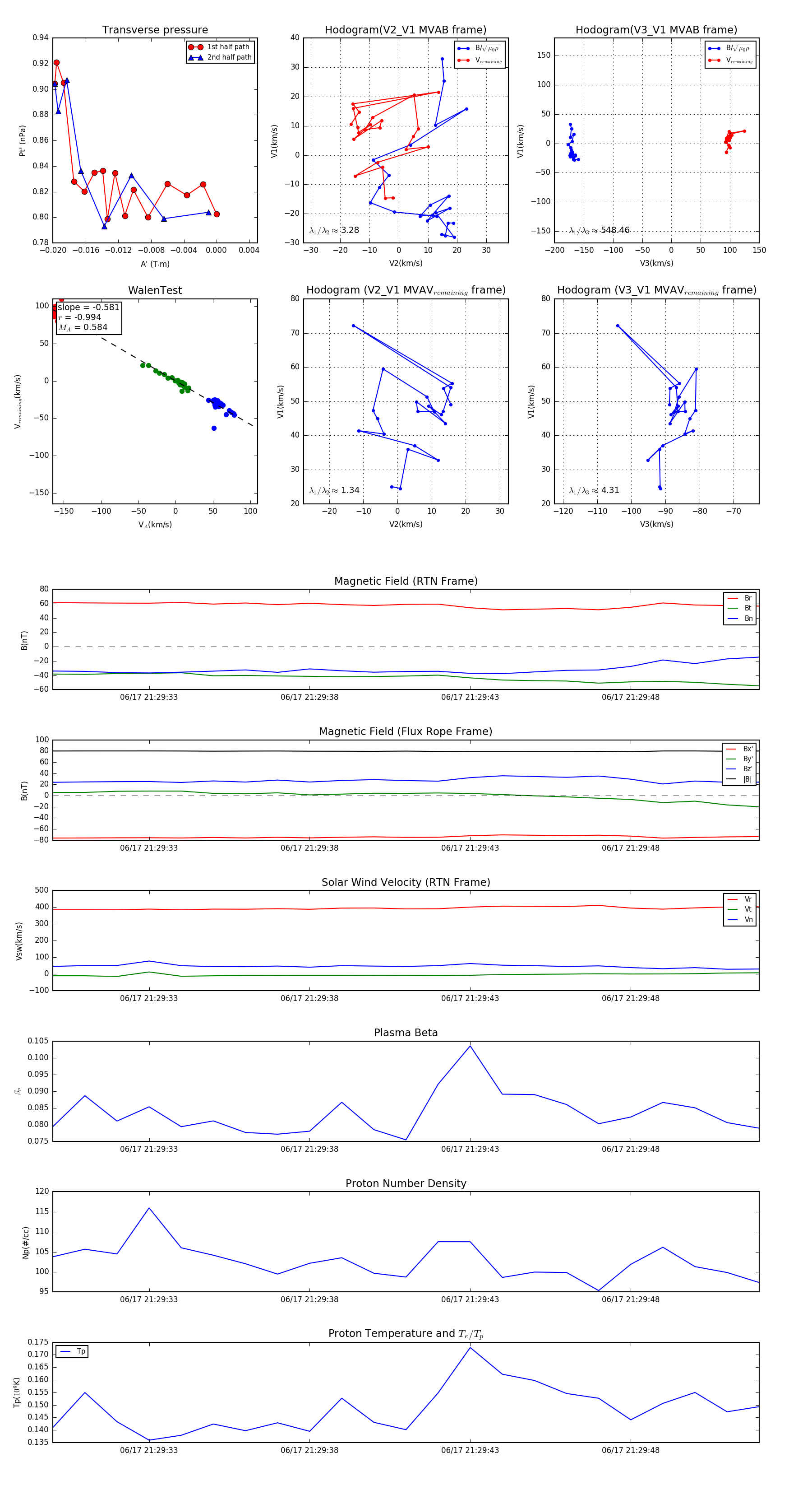
Flux Rope in 2023

Flux Rope Event 2023-06-17 21:29:30 ~ 2023-06-17 21:29:52 (23 seconds)


plot