HOME   LIST
‹–   –›

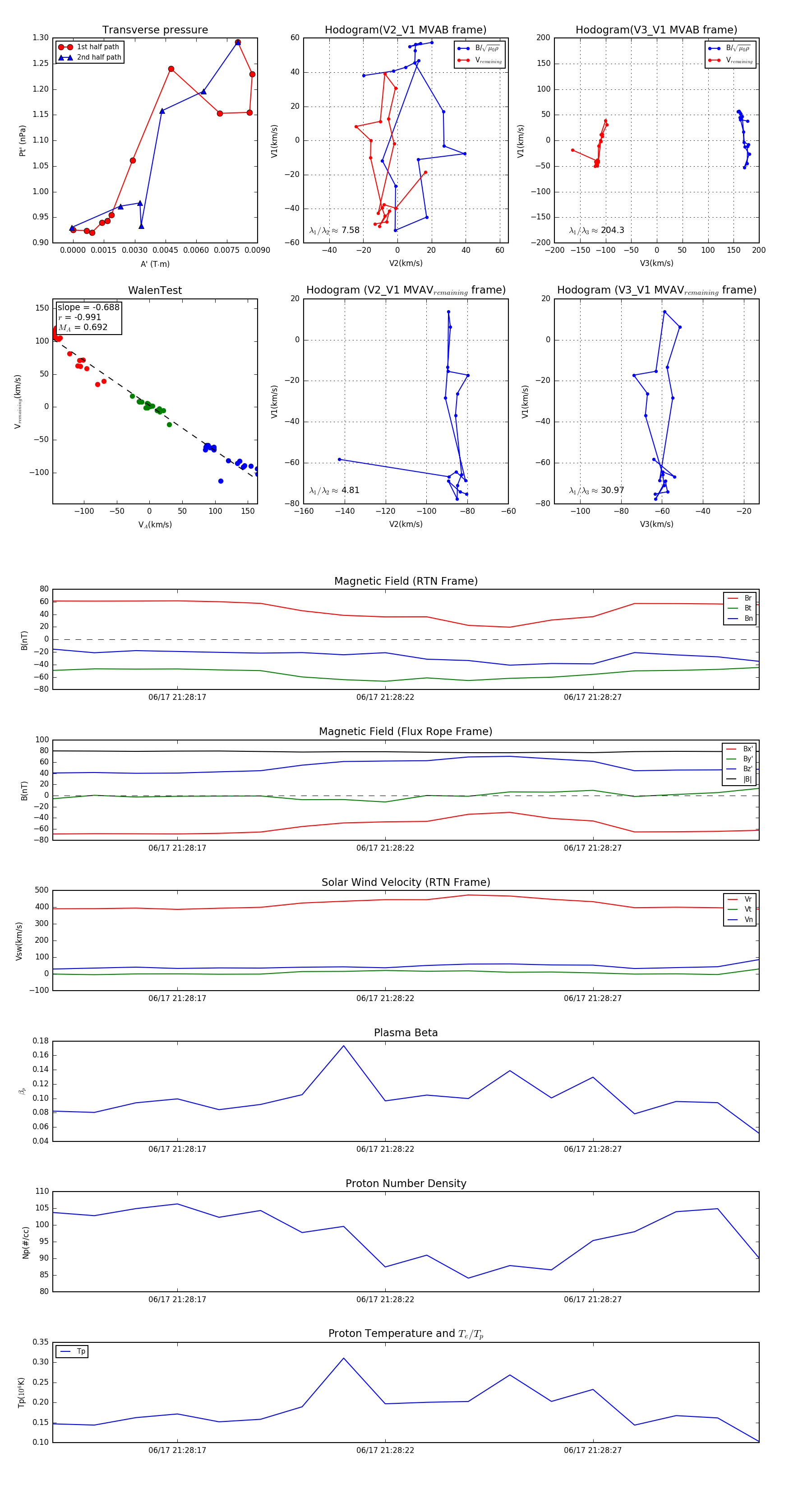
Flux Rope in 2023

Flux Rope Event 2023-06-17 21:28:14 ~ 2023-06-17 21:28:31 (18 seconds)


plot