HOME   LIST
‹–   –›

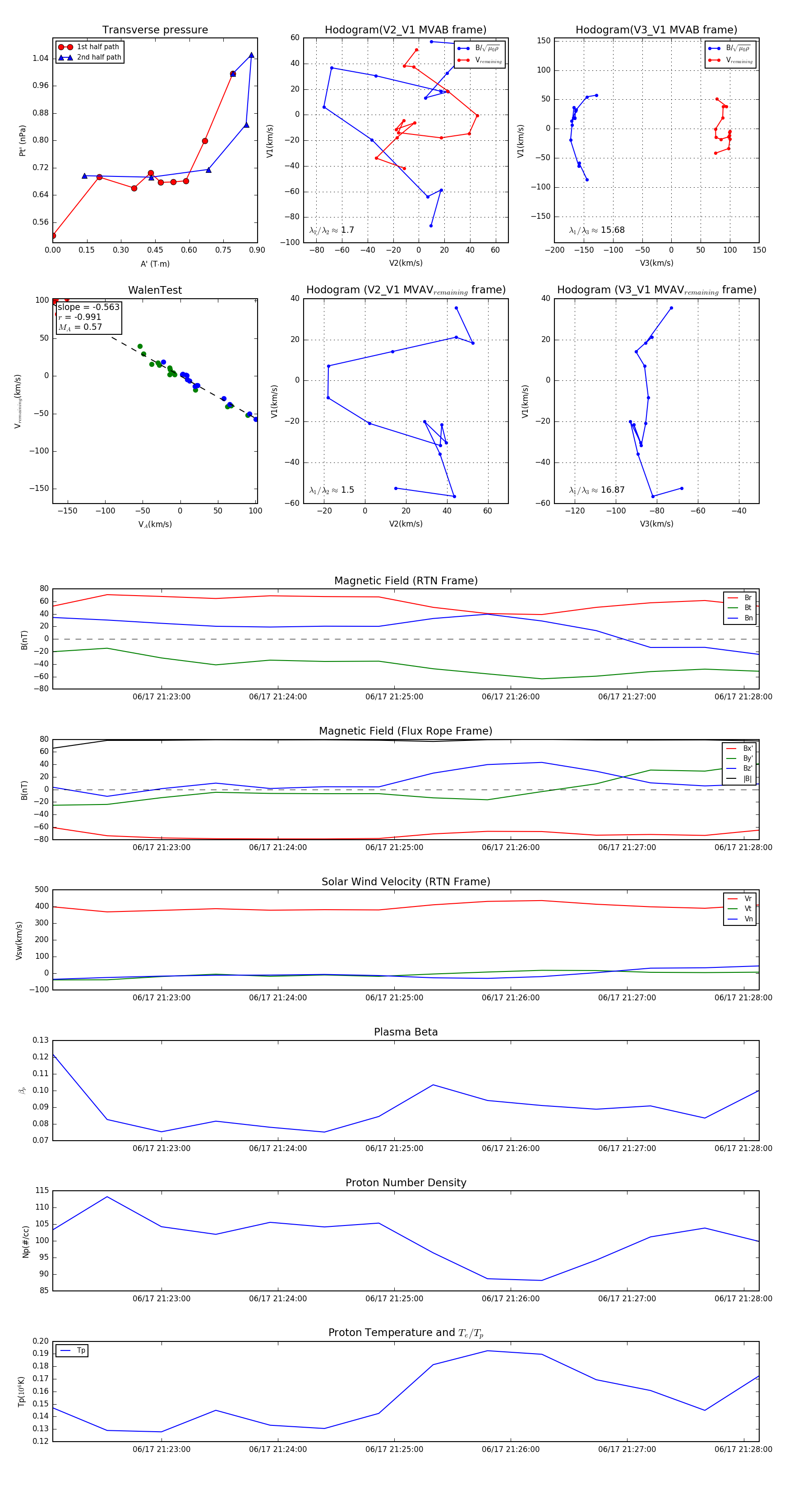
Flux Rope in 2023

Flux Rope Event 2023-06-17 21:22:04 ~ 2023-06-17 21:28:08 (365 seconds)


plot