HOME   LIST
‹–   –›

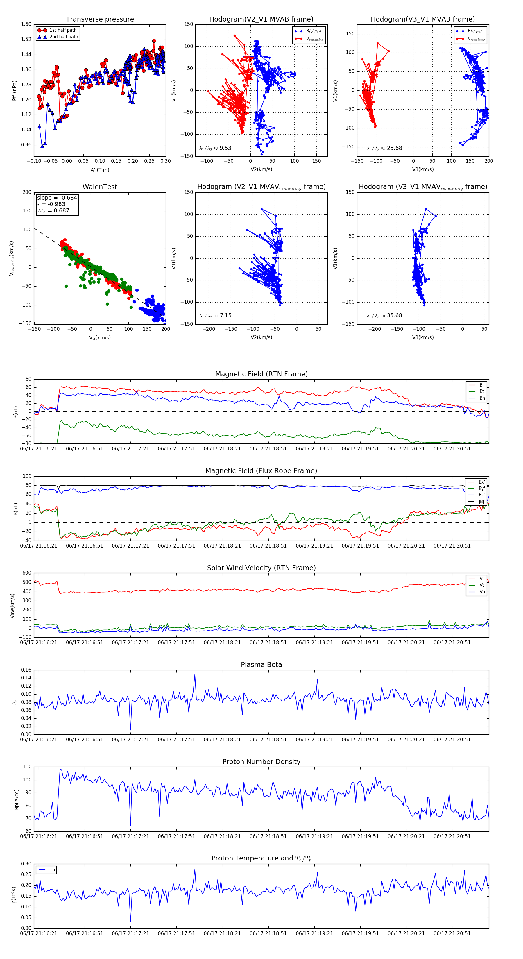
Flux Rope in 2023

Flux Rope Event 2023-06-17 21:16:18 ~ 2023-06-17 21:21:15 (298 seconds)


plot