HOME   LIST
‹–   –›

Flux Rope in 2023

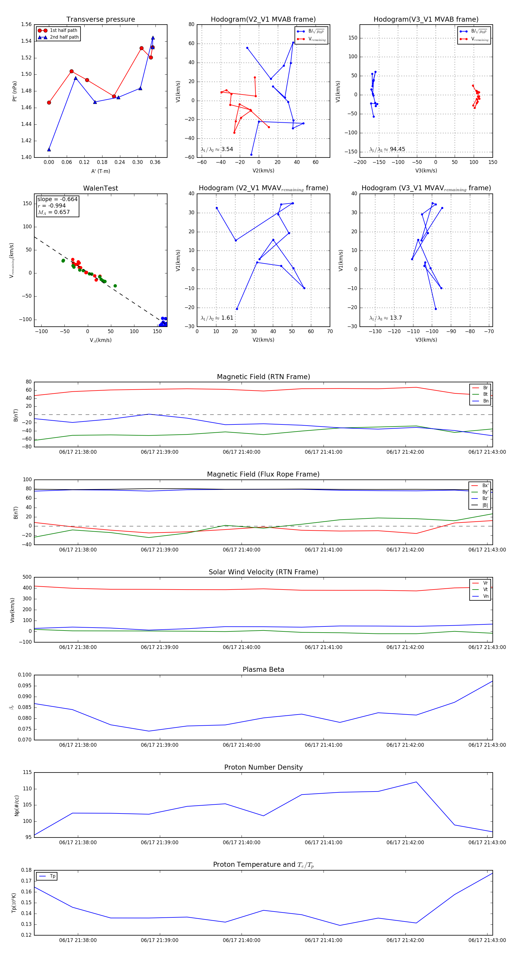
Flux Rope Event 2023-06-17 21:37:28 ~ 2023-06-17 21:43:04 (337 seconds)


plot