HOME   LIST
‹–   –›

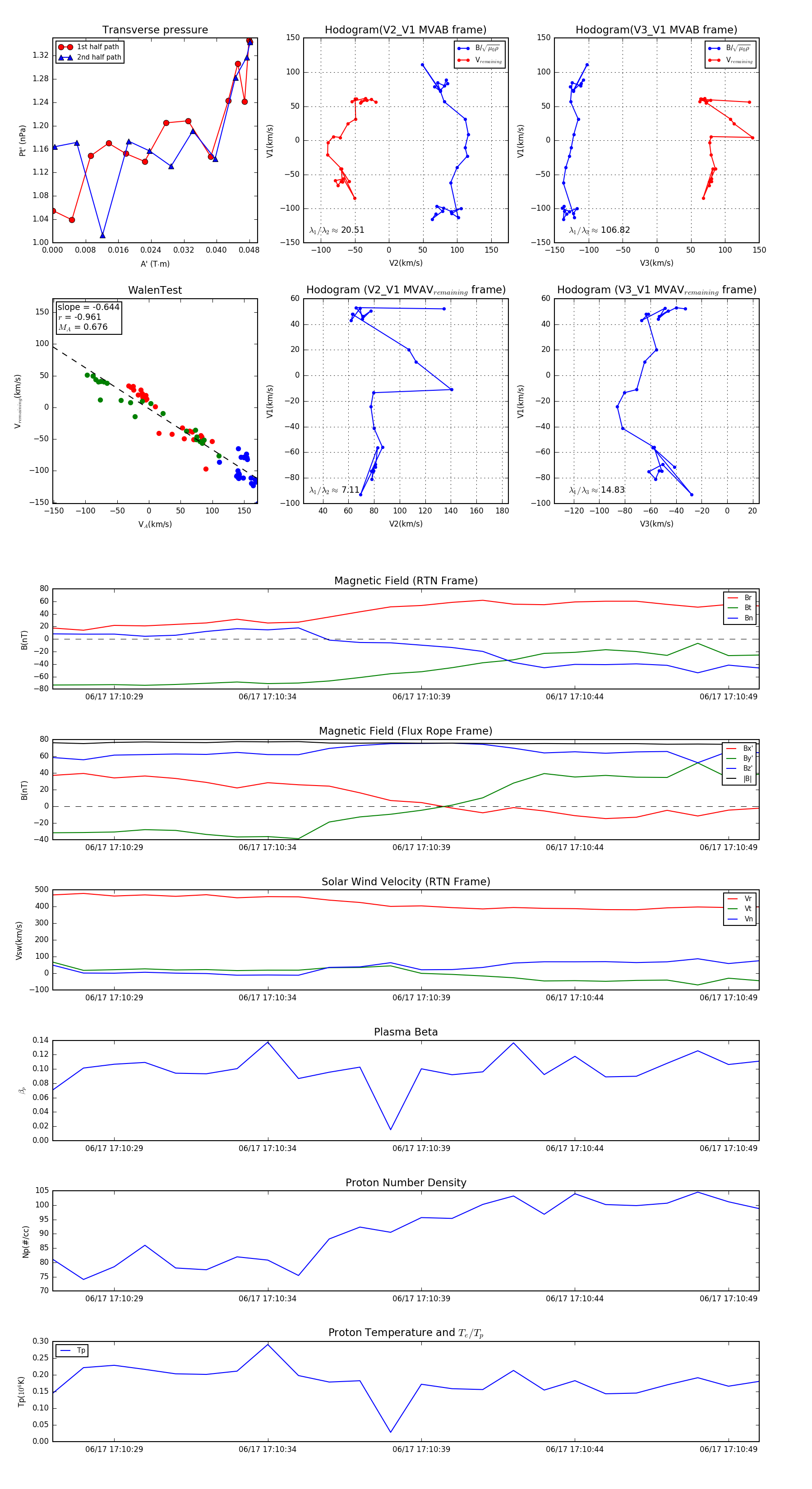
Flux Rope in 2023

Flux Rope Event 2023-06-17 17:10:27 ~ 2023-06-17 17:10:50 (24 seconds)


plot