HOME   LIST
‹–   –›

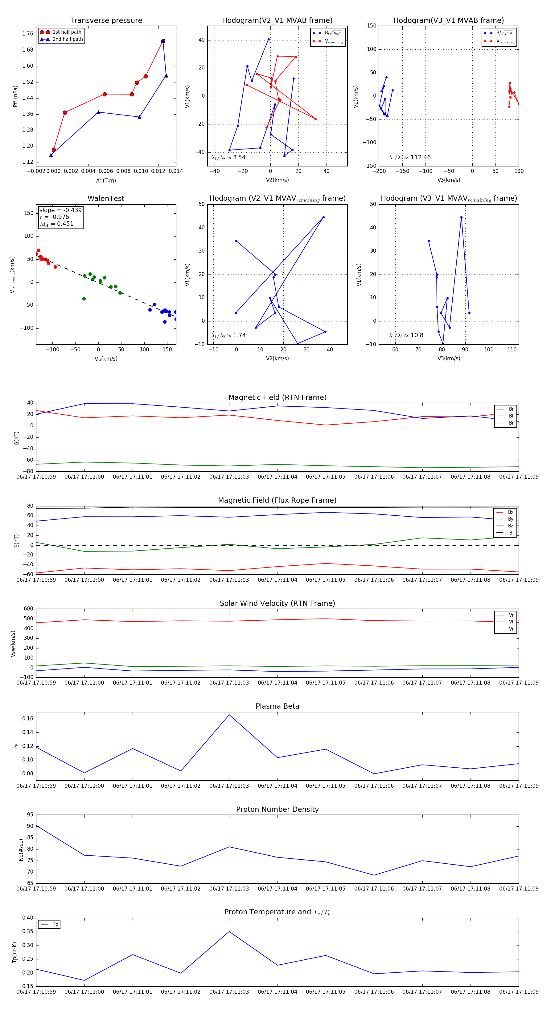
Flux Rope in 2023

Flux Rope Event 2023-06-17 17:10:59 ~ 2023-06-17 17:11:09 (11 seconds)


plot