HOME   LIST
‹–   –›

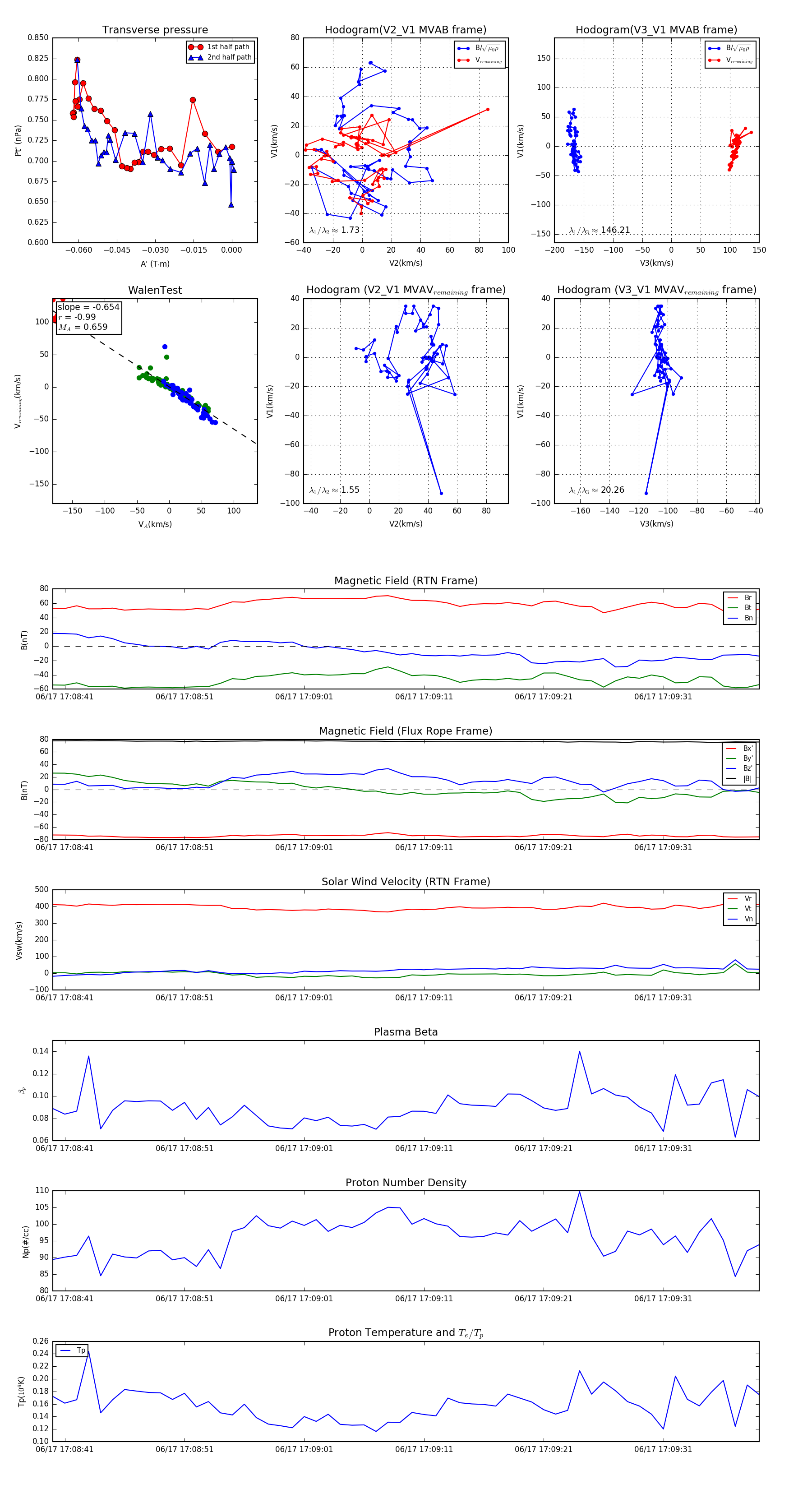
Flux Rope in 2023

Flux Rope Event 2023-06-17 17:08:40 ~ 2023-06-17 17:09:39 (60 seconds)


plot