HOME   LIST
‹–   –›

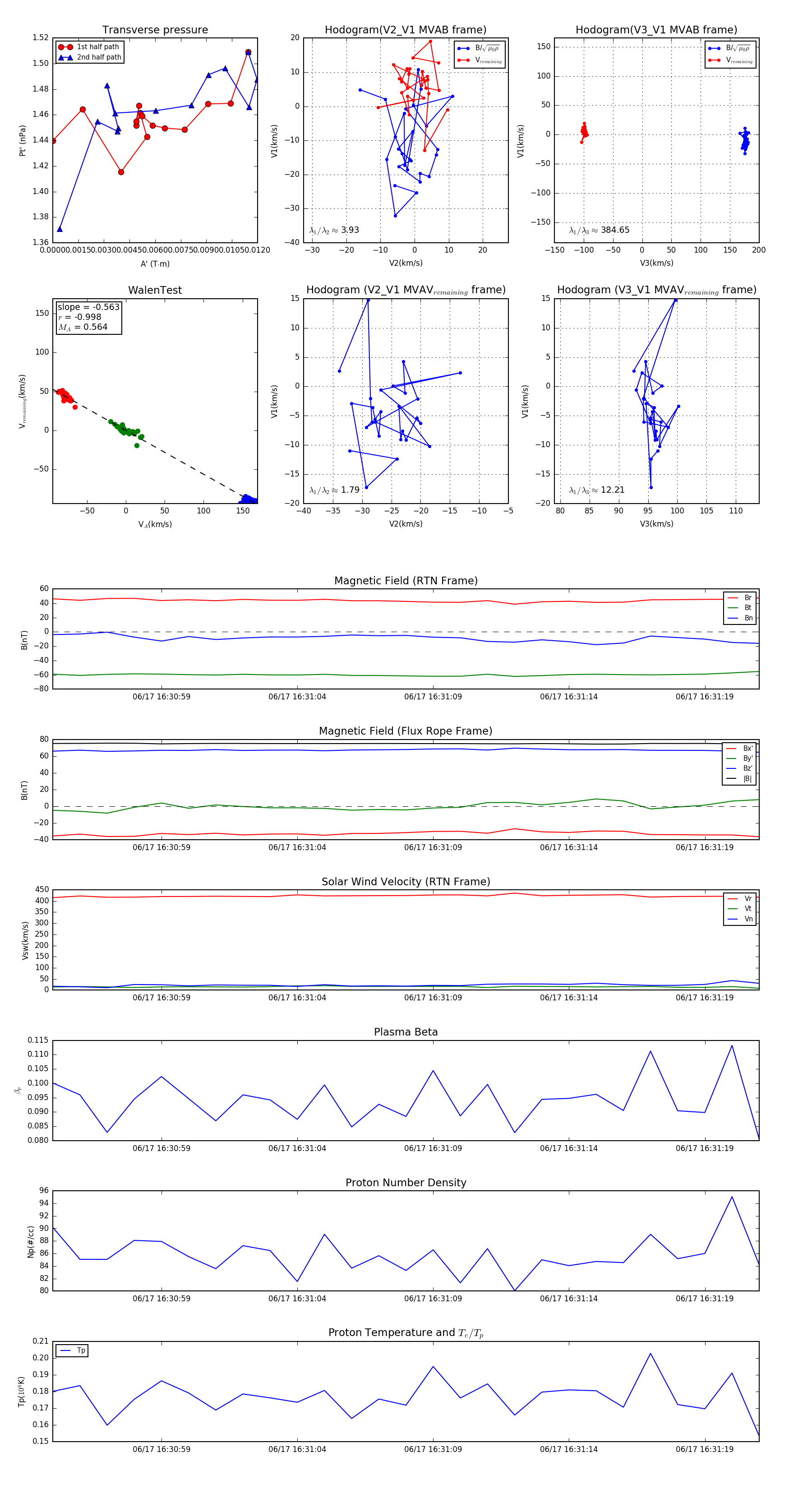
Flux Rope in 2023

Flux Rope Event 2023-06-17 16:30:55 ~ 2023-06-17 16:31:21 (27 seconds)


plot