HOME   LIST
‹–   –›

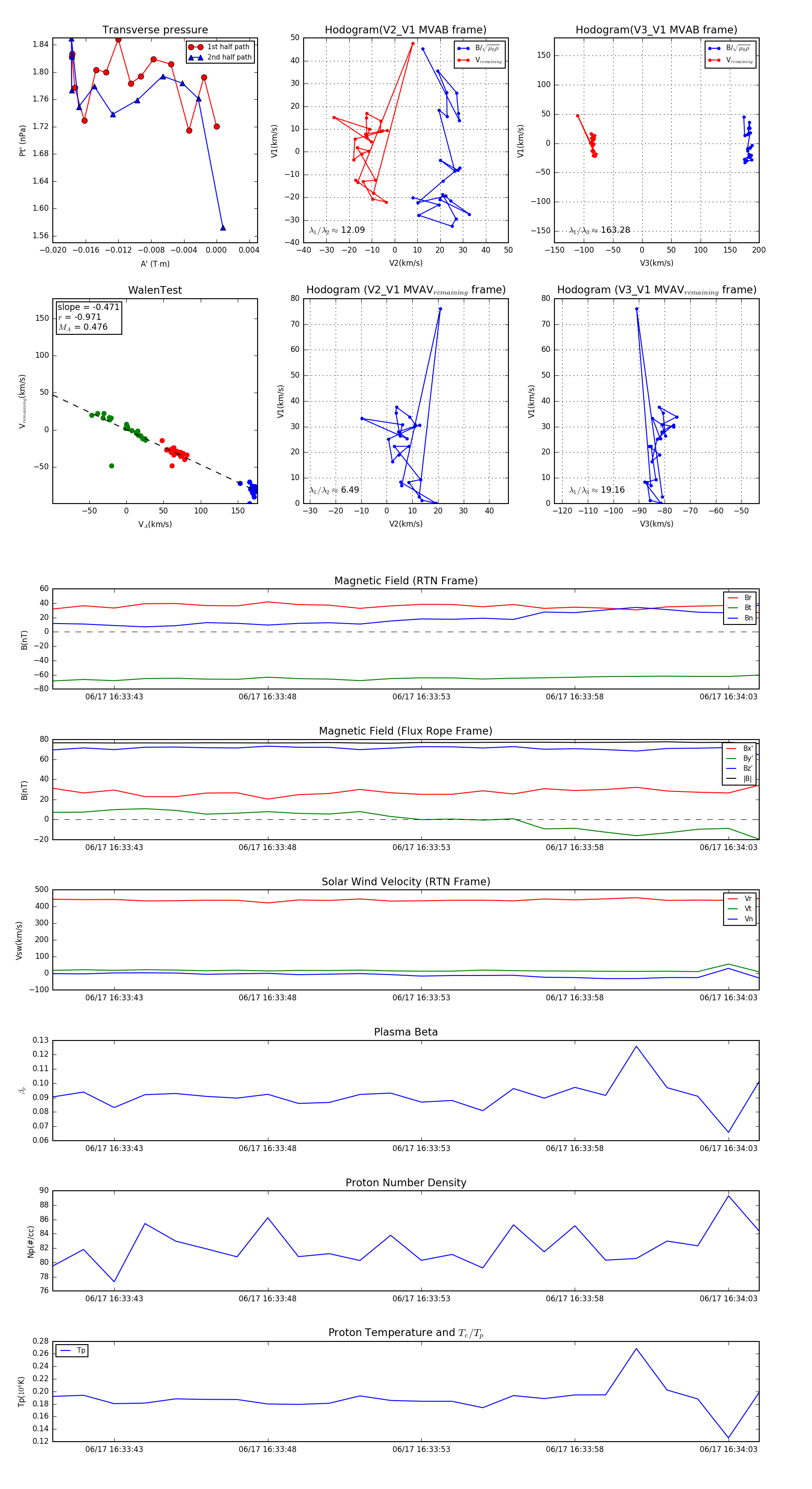
Flux Rope in 2023

Flux Rope Event 2023-06-17 16:33:41 ~ 2023-06-17 16:34:04 (24 seconds)


plot