HOME   LIST
‹–   –›

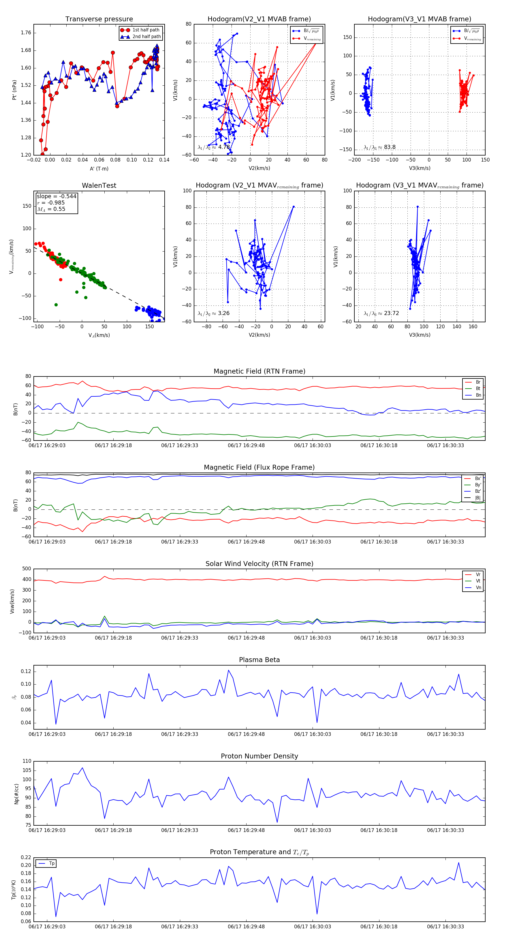
Flux Rope in 2023

Flux Rope Event 2023-06-17 16:29:00 ~ 2023-06-17 16:30:42 (103 seconds)


plot