HOME   LIST
‹–   –›

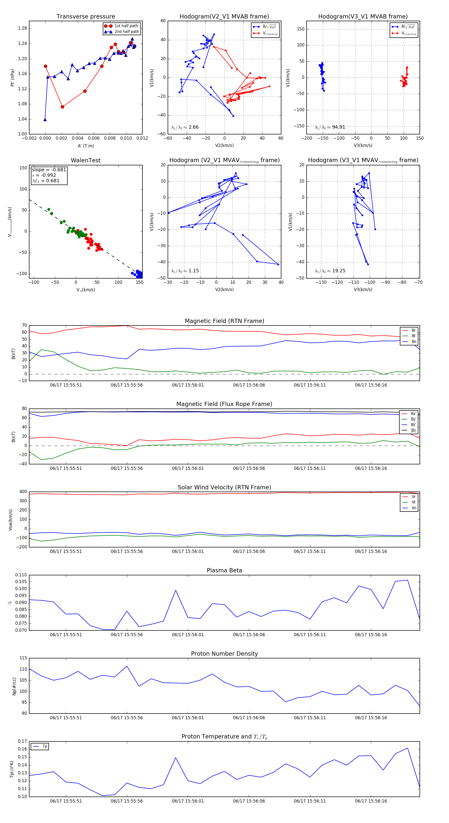
Flux Rope in 2023

Flux Rope Event 2023-06-17 15:55:48 ~ 2023-06-17 15:56:20 (33 seconds)


plot