HOME   LIST
‹–   –›

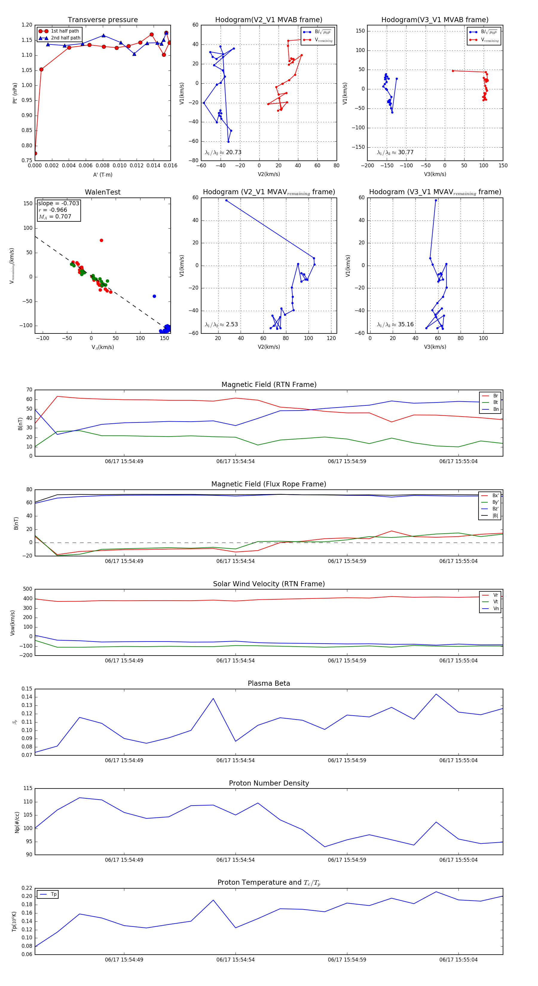
Flux Rope in 2023

Flux Rope Event 2023-06-17 15:54:45 ~ 2023-06-17 15:55:06 (22 seconds)


plot